Warning:
JavaScript is turned OFF. None of the links on this page will work until it is reactivated.
If you need help turning JavaScript On, click here.
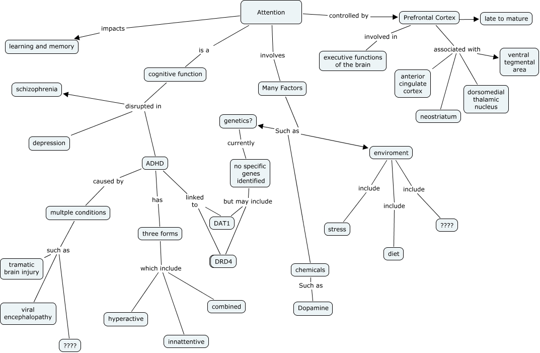
This Concept Map, created with IHMC CmapTools, has information related to: Untitled 2, Prefrontal Cortex associated with neostriatum, ADHD caused by multple conditions, Many Factors Such as genetics?, no specific genes identified but may include DRD4, Attention controlled by Prefrontal Cortex, chemicals Such as Dopamine, three forms which include combined, enviroment include ????, enviroment include stress, Many Factors Such as chemicals, multple conditions such as tramatic brain injury, cognitive function disrupted in depression, Prefrontal Cortex associated with dorsomedial thalamic nucleus, genetics? currently no specific genes identified, three forms which include hyperactive, three forms which include innattentive, Attention impacts learning and memory, multple conditions such as viral encephalopathy, Prefrontal Cortex involved in executive functions of the brain, Prefrontal Cortex associated with ventral tegmental area