Warning:
JavaScript is turned OFF. None of the links on this page will work until it is reactivated.
If you need help turning JavaScript On, click here.
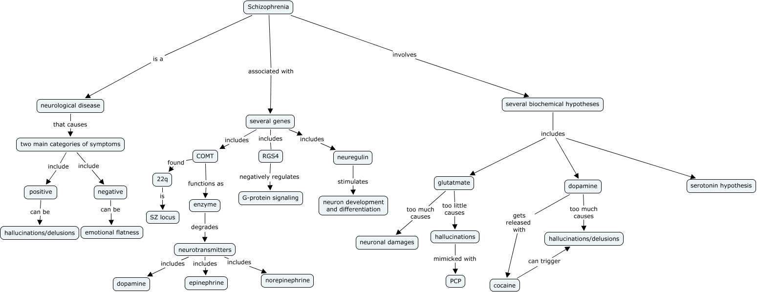
This Concept Map, created with IHMC CmapTools, has information related to: SZ-Boehmler, dopamine too much causes hallucinations/delusions, Schizophrenia associated with several genes, enzyme degrades neurotransmitters, COMT functions as enzyme, two main categories of symptoms include negative, two main categories of symptoms include positive, several biochemical hypotheses includes serotonin hypothesis, RGS4 negatively regulates G-protein signaling, Schizophrenia is a neurological disease, neurotransmitters includes epinephrine, neurotransmitters includes dopamine, neurotransmitters includes norepinephrine, neurological disease that causes two main categories of symptoms, negative can be emotional flatness, cocaine can trigger hallucinations/delusions, glutatmate too much causes neuronal damages, several genes includes neuregulin, Schizophrenia involves several biochemical hypotheses, hallucinations mimicked with PCP, dopamine gets released with cocaine