Warning:
JavaScript is turned OFF. None of the links on this page will work until it is reactivated.
If you need help turning JavaScript On, click here.
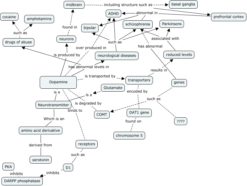
This Concept Map, created with IHMC CmapTools, has information related to: dopamine, transporters encoded by DAT1 gene, prefrontal cortex abnormal in ADHD, DARPP phosphatase inhibits PKA, Dopamine is a Neurotransmitter, neurological diseases such as bipolar, reduced levels associated with schizophrenia, neurological diseases such as schizophrenia, neurological diseases such as Parkinsons, transporters results in reduced levels, Dopamine binds to receptors, drugs of abuse such as cocaine, prefrontal cortex abnormal in bipolar, amino acid derivative derived from serotonin, reduced levels associated with Parkinsons, neurons found in midbrain, Dopamine over produced in ADHD, D1 inhibits DARPP phosphatase, Dopamine is degraded by COMT, drugs of abuse such as amphetamine, genes such as ????