Warning:
JavaScript is turned OFF. None of the links on this page will work until it is reactivated.
If you need help turning JavaScript On, click here.
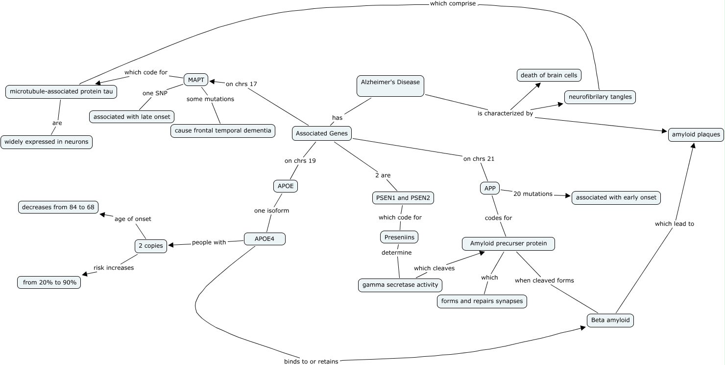
This Concept Map, created with IHMC CmapTools, has information related to: Alzheimer's Disease, APP codes for Amyloid precurser protein, Associated Genes on chrs 21 APP, microtubule-associated protein tau which comprise neurofibrilary tangles, Alzheimer's Disease is characterized by death of brain cells, MAPT which code for microtubule-associated protein tau, APP 20 mutations associated with early onset, Associated Genes on chrs 17 MAPT, Alzheimer's Disease is characterized by neurofibrilary tangles, APOE one isoform APOE4, MAPT some mutations cause frontal temporal dementia, 2 copies risk increases from 20% to 90%, Amyloid precurser protein when cleaved forms Beta amyloid, MAPT one SNP associated with late onset, Alzheimer's Disease has Associated Genes, Amyloid precurser protein which forms and repairs synapses, microtubule-associated protein tau are widely expressed in neurons, Beta amyloid which lead to amyloid plaques, gamma secretase activity which cleaves Amyloid precurser protein, APOE4 binds to or retains Beta amyloid, Associated Genes 2 are PSEN1 and PSEN2