Warning:
JavaScript is turned OFF. None of the links on this page will work until it is reactivated.
If you need help turning JavaScript On, click here.
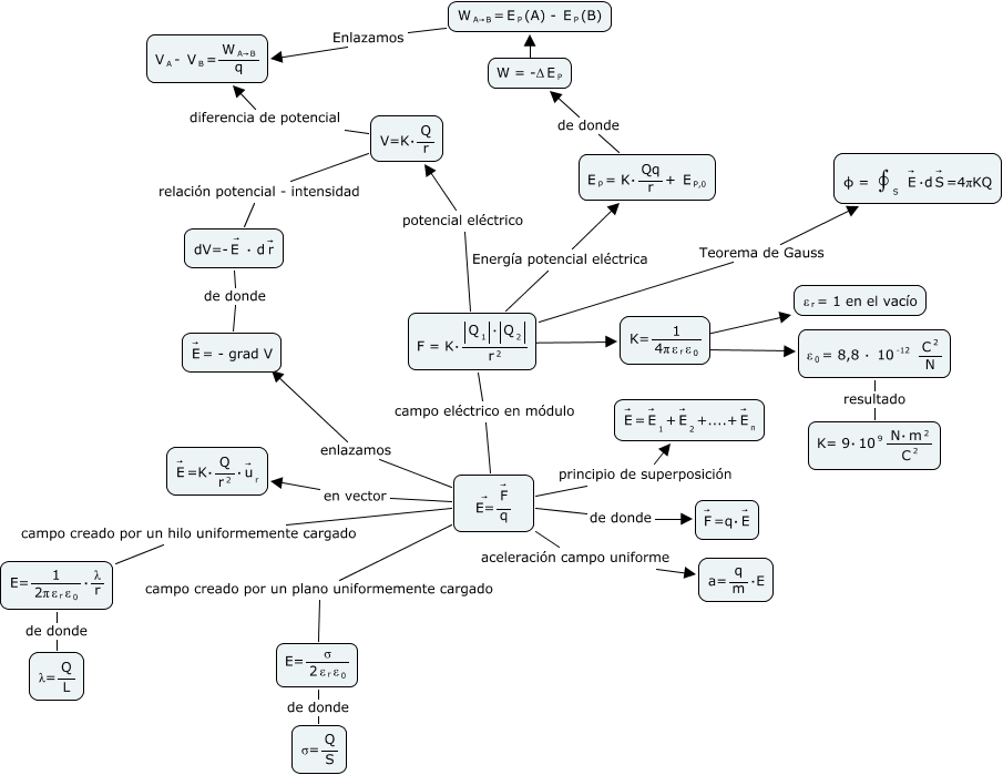
Este Cmap, tiene información relacionada con: Campo electrico vicente, <math xmlns="http://www.w3.org/1998/Math/MathML"> <mrow> <munderover> <mtext> E= </mtext> <none/> <mtext> → </mtext> </munderover> <mfrac> <munderover> <mtext> F </mtext> <none/> <mtext> → </mtext> </munderover> <mtext> q </mtext> </mfrac> </mrow> </math> enlazamos ????, <math xmlns="http://www.w3.org/1998/Math/MathML"> <mrow> <mtext> K= </mtext> <mfrac> <mtext> 1 </mtext> <mrow> <mtext> 4π </mtext> <mmultiscripts> <mtext> ε </mtext> <mtext> r </mtext> <none/> </mmultiscripts> <mmultiscripts> <mtext> ε </mtext> <mtext> 0 </mtext> <none/> </mmultiscripts> </mrow> </mfrac> </mrow> </math> ???? <math xmlns="http://www.w3.org/1998/Math/MathML"> <mrow> <mmultiscripts> <mtext> ε </mtext> <mtext> 0 </mtext> <none/> </mmultiscripts> <mtext> = 8,8 ⋅ </mtext> <mmultiscripts> <mtext> 10 </mtext> <none/> <mtext> -12 </mtext> </mmultiscripts> <mtext> </mtext> <mfrac> <mmultiscripts> <mtext> C </mtext> <none/> <mtext> 2 </mtext> </mmultiscripts> <mtext> N </mtext> </mfrac> </mrow> </math>, <math xmlns="http://www.w3.org/1998/Math/MathML"> <mrow> <mtext> F = K⋅ </mtext> <mfrac> <mrow> <mfenced open="|" close="|"> <mmultiscripts> <mtext> Q </mtext> <mtext> 1 </mtext> <none/> </mmultiscripts> </mfenced> <mtext> ⋅ </mtext> <mfenced open="|" close="|"> <mmultiscripts> <mtext> Q </mtext> <mtext> 2 </mtext> <none/> </mmultiscripts> </mfenced> </mrow> <mrow> <mmultiscripts> <mtext> r </mtext> <none/> <mtext> 2 </mtext> </mmultiscripts> </mrow> </mfrac> </mrow> </math> potencial eléctrico <math xmlns="http://www.w3.org/1998/Math/MathML"> <mrow> <mtext> V=K⋅ </mtext> <mfrac> <mtext> Q </mtext> <mtext> r </mtext> </mfrac> </mrow> </math>, <math xmlns="http://www.w3.org/1998/Math/MathML"> <mrow> <mtext> F = K⋅ </mtext> <mfrac> <mrow> <mfenced open="|" close="|"> <mmultiscripts> <mtext> Q </mtext> <mtext> 1 </mtext> <none/> </mmultiscripts> </mfenced> <mtext> ⋅ </mtext> <mfenced open="|" close="|"> <mmultiscripts> <mtext> Q </mtext> <mtext> 2 </mtext> <none/> </mmultiscripts> </mfenced> </mrow> <mrow> <mmultiscripts> <mtext> r </mtext> <none/> <mtext> 2 </mtext> </mmultiscripts> </mrow> </mfrac> </mrow> </math> Teorema de Gauss <math xmlns="http://www.w3.org/1998/Math/MathML"> <mrow> <mtext> ϕ = </mtext> <mmultiscripts> <conint/> <mtext> S </mtext> <mtext> </mtext> </mmultiscripts> <mtext> </mtext> <munderover> <mtext> E </mtext> <none/> <mtext> → </mtext> </munderover> <mtext> ⋅d </mtext> <munderover> <mtext> S </mtext> <none/> <mtext> → </mtext> </munderover> <mtext> =4πKQ </mtext> </mrow> </math>, <math xmlns="http://www.w3.org/1998/Math/MathML"> <mrow> <munderover> <mtext> E= </mtext> <none/> <mtext> → </mtext> </munderover> <mfrac> <munderover> <mtext> F </mtext> <none/> <mtext> → </mtext> </munderover> <mtext> q </mtext> </mfrac> </mrow> </math> aceleración campo uniforme <math xmlns="http://www.w3.org/1998/Math/MathML"> <mrow> <mtext> a= </mtext> <mfrac> <mtext> q </mtext> <mtext> m </mtext> </mfrac> <mtext> ⋅E </mtext> </mrow> </math>, <math xmlns="http://www.w3.org/1998/Math/MathML"> <mrow> <munderover> <mtext> E= </mtext> <none/> <mtext> → </mtext> </munderover> <mfrac> <munderover> <mtext> F </mtext> <none/> <mtext> → </mtext> </munderover> <mtext> q </mtext> </mfrac> </mrow> </math> campo creado por un hilo uniformemente cargado <math xmlns="http://www.w3.org/1998/Math/MathML"> <mrow> <mtext> E= </mtext> <mfrac> <mtext> 1 </mtext> <mrow> <mtext> 2π </mtext> <mrow> <mmultiscripts> <mtext> ε </mtext> <mtext> r </mtext> <none/> </mmultiscripts> <mmultiscripts> <mtext> ε </mtext> <mtext> 0 </mtext> <none/> </mmultiscripts> </mrow> </mrow> </mfrac> <mtext> ⋅ </mtext> <mfrac> <mtext> λ </mtext> <mtext> r </mtext> </mfrac> </mrow> </math>, <math xmlns="http://www.w3.org/1998/Math/MathML"> <mrow> <mtext> F = K⋅ </mtext> <mfrac> <mrow> <mfenced open="|" close="|"> <mmultiscripts> <mtext> Q </mtext> <mtext> 1 </mtext> <none/> </mmultiscripts> </mfenced> <mtext> ⋅ </mtext> <mfenced open="|" close="|"> <mmultiscripts> <mtext> Q </mtext> <mtext> 2 </mtext> <none/> </mmultiscripts> </mfenced> </mrow> <mrow> <mmultiscripts> <mtext> r </mtext> <none/> <mtext> 2 </mtext> </mmultiscripts> </mrow> </mfrac> </mrow> </math> Valor <math xmlns="http://www.w3.org/1998/Math/MathML"> <mrow> <mtext> K= </mtext> <mfrac> <mtext> 1 </mtext> <mrow> <mtext> 4π </mtext> <mmultiscripts> <mtext> ε </mtext> <mtext> r </mtext> <none/> </mmultiscripts> <mmultiscripts> <mtext> ε </mtext> <mtext> 0 </mtext> <none/> </mmultiscripts> </mrow> </mfrac> </mrow> </math>, <math xmlns="http://www.w3.org/1998/Math/MathML"> <mrow> <mtext> E= </mtext> <mfrac> <mtext> σ </mtext> <mrow> <mtext> 2 </mtext> <mrow> <mmultiscripts> <mtext> ε </mtext> <mtext> r </mtext> <none/> </mmultiscripts> <mmultiscripts> <mtext> ε </mtext> <mtext> 0 </mtext> <none/> </mmultiscripts> </mrow> </mrow> </mfrac> </mrow> </math> de donde <math xmlns="http://www.w3.org/1998/Math/MathML"> <mrow> <mtext> σ= </mtext> <mfrac> <mtext> Q </mtext> <mtext> S </mtext> </mfrac> </mrow> </math>, <math xmlns="http://www.w3.org/1998/Math/MathML"> <mrow> <munderover> <mtext> E= </mtext> <none/> <mtext> → </mtext> </munderover> <mfrac> <munderover> <mtext> F </mtext> <none/> <mtext> → </mtext> </munderover> <mtext> q </mtext> </mfrac> </mrow> </math> principio de superposición <math xmlns="http://www.w3.org/1998/Math/MathML"> <munderover> <mtext> E </mtext> <none/> <mtext> → </mtext> </munderover> <mtext> = </mtext> <mmultiscripts> <munderover> <mtext> E </mtext> <none/> <mtext> → </mtext> </munderover> <mtext> 1 </mtext> <none/> </mmultiscripts> <mtext> + </mtext> <mmultiscripts> <munderover> <mtext> E </mtext> <none/> <mtext> → </mtext> </munderover> <mtext> 2 </mtext> <none/> </mmultiscripts> <mtext> +....+ </mtext> <mmultiscripts> <munderover> <mtext> E </mtext> <none/> <mtext> → </mtext> </munderover> <mtext> n </mtext> <none/> </mmultiscripts> </math>, <math xmlns="http://www.w3.org/1998/Math/MathML"> <mrow> <mtext> K= </mtext> <mfrac> <mtext> 1 </mtext> <mrow> <mtext> 4π </mtext> <mmultiscripts> <mtext> ε </mtext> <mtext> r </mtext> <none/> </mmultiscripts> <mmultiscripts> <mtext> ε </mtext> <mtext> 0 </mtext> <none/> </mmultiscripts> </mrow> </mfrac> </mrow> </math> ???? <math xmlns="http://www.w3.org/1998/Math/MathML"> <mrow> <mmultiscripts> <mtext> ε </mtext> <mtext> r </mtext> <none/> </mmultiscripts> <mtext> = 1 en el vacío </mtext> </mrow> </math>, <math xmlns="http://www.w3.org/1998/Math/MathML"> <mrow> <mtext> E= </mtext> <mfrac> <mtext> 1 </mtext> <mrow> <mtext> 2π </mtext> <mrow> <mmultiscripts> <mtext> ε </mtext> <mtext> r </mtext> <none/> </mmultiscripts> <mmultiscripts> <mtext> ε </mtext> <mtext> 0 </mtext> <none/> </mmultiscripts> </mrow> </mrow> </mfrac> <mtext> ⋅ </mtext> <mfrac> <mtext> λ </mtext> <mtext> r </mtext> </mfrac> </mrow> </math> de donde <math xmlns="http://www.w3.org/1998/Math/MathML"> <mrow> <mtext> λ= </mtext> <mfrac> <mtext> Q </mtext> <mtext> L </mtext> </mfrac> </mrow> </math>, <math xmlns="http://www.w3.org/1998/Math/MathML"> <mrow> <mtext> V=K⋅ </mtext> <mfrac> <mtext> Q </mtext> <mtext> r </mtext> </mfrac> </mrow> </math> relación potencial - intensidad <math xmlns="http://www.w3.org/1998/Math/MathML"> <mrow> <mtext> dV=- </mtext> <munderover> <mtext> E </mtext> <none/> <mtext> → </mtext> </munderover> <mtext> ⋅ d </mtext> <munderover> <mtext> r </mtext> <none/> <mtext> → </mtext> </munderover> </mrow> </math>, <math xmlns="http://www.w3.org/1998/Math/MathML"> <mrow> <mtext> dV=- </mtext> <munderover> <mtext> E </mtext> <none/> <mtext> → </mtext> </munderover> <mtext> ⋅ d </mtext> <munderover> <mtext> r </mtext> <none/> <mtext> → </mtext> </munderover> </mrow> </math> de donde <math xmlns="http://www.w3.org/1998/Math/MathML"> <mrow> <munderover> <mtext> E </mtext> <none/> <mtext> → </mtext> </munderover> <mtext> = - grad V </mtext> </mrow> </math>, <math xmlns="http://www.w3.org/1998/Math/MathML"> <mrow> <munderover> <mtext> E= </mtext> <none/> <mtext> → </mtext> </munderover> <mfrac> <munderover> <mtext> F </mtext> <none/> <mtext> → </mtext> </munderover> <mtext> q </mtext> </mfrac> </mrow> </math> en vector <math xmlns="http://www.w3.org/1998/Math/MathML"> <mrow> <munderover> <mtext> E </mtext> <none/> <mtext> → </mtext> </munderover> <mtext> =K⋅ </mtext> <mfrac> <mtext> Q </mtext> <mmultiscripts> <mtext> r </mtext> <none/> <mtext> 2 </mtext> </mmultiscripts> </mfrac> <mtext> ⋅ </mtext> <mmultiscripts> <munderover> <mtext> u </mtext> <none/> <mtext> → </mtext> </munderover> <mtext> r </mtext> <none/> </mmultiscripts> </mrow> </math>, <math xmlns="http://www.w3.org/1998/Math/MathML"> <mrow> <mmultiscripts> <mtext> E </mtext> <mtext> p </mtext> <none/> </mmultiscripts> <mtext> = K⋅ </mtext> <mfrac> <mtext> Qq </mtext> <mtext> r </mtext> </mfrac> <mtext> + </mtext> <mmultiscripts> <mtext> E </mtext> <mtext> P,0 </mtext> <none/> </mmultiscripts> </mrow> </math> de donde <math xmlns="http://www.w3.org/1998/Math/MathML"> <mrow> <mtext> W = -Δ </mtext> <mmultiscripts> <mtext> E </mtext> <mtext> P </mtext> <none/> </mmultiscripts> </mrow> </math>, <math xmlns="http://www.w3.org/1998/Math/MathML"> <mrow> <munderover> <mtext> E= </mtext> <none/> <mtext> → </mtext> </munderover> <mfrac> <munderover> <mtext> F </mtext> <none/> <mtext> → </mtext> </munderover> <mtext> q </mtext> </mfrac> </mrow> </math> campo creado por un plano uniformemente cargado <math xmlns="http://www.w3.org/1998/Math/MathML"> <mrow> <mtext> E= </mtext> <mfrac> <mtext> σ </mtext> <mrow> <mtext> 2 </mtext> <mrow> <mmultiscripts> <mtext> ε </mtext> <mtext> r </mtext> <none/> </mmultiscripts> <mmultiscripts> <mtext> ε </mtext> <mtext> 0 </mtext> <none/> </mmultiscripts> </mrow> </mrow> </mfrac> </mrow> </math>, <math xmlns="http://www.w3.org/1998/Math/MathML"> <mrow> <mtext> V=K⋅ </mtext> <mfrac> <mtext> Q </mtext> <mtext> r </mtext> </mfrac> </mrow> </math> diferencia de potencial <math xmlns="http://www.w3.org/1998/Math/MathML"> <mrow> <mmultiscripts> <mtext> V </mtext> <mtext> A </mtext> <none/> </mmultiscripts> <mtext> - </mtext> <mmultiscripts> <mtext> V </mtext> <mtext> B </mtext> <none/> </mmultiscripts> <mtext> = </mtext> <mfrac> <mmultiscripts> <mtext> W </mtext> <mtext> A→B </mtext> <none/> </mmultiscripts> <mtext> q </mtext> </mfrac> </mrow> </math>, <math xmlns="http://www.w3.org/1998/Math/MathML"> <mrow> <mtext> F = K⋅ </mtext> <mfrac> <mrow> <mfenced open="|" close="|"> <mmultiscripts> <mtext> Q </mtext> <mtext> 1 </mtext> <none/> </mmultiscripts> </mfenced> <mtext> ⋅ </mtext> <mfenced open="|" close="|"> <mmultiscripts> <mtext> Q </mtext> <mtext> 2 </mtext> <none/> </mmultiscripts> </mfenced> </mrow> <mrow> <mmultiscripts> <mtext> r </mtext> <none/> <mtext> 2 </mtext> </mmultiscripts> </mrow> </mfrac> </mrow> </math> Energía potencial eléctrica <math xmlns="http://www.w3.org/1998/Math/MathML"> <mrow> <mmultiscripts> <mtext> E </mtext> <mtext> p </mtext> <none/> </mmultiscripts> <mtext> = K⋅ </mtext> <mfrac> <mtext> Qq </mtext> <mtext> r </mtext> </mfrac> <mtext> + </mtext> <mmultiscripts> <mtext> E </mtext> <mtext> P,0 </mtext> <none/> </mmultiscripts> </mrow> </math>, <math xmlns="http://www.w3.org/1998/Math/MathML"> <mrow> <munderover> <mtext> E= </mtext> <none/> <mtext> → </mtext> </munderover> <mfrac> <munderover> <mtext> F </mtext> <none/> <mtext> → </mtext> </munderover> <mtext> q </mtext> </mfrac> </mrow> </math> de donde <math xmlns="http://www.w3.org/1998/Math/MathML"> <mrow> <munderover> <mtext> F </mtext> <none/> <mtext> → </mtext> </munderover> <mtext> =q⋅ </mtext> <munderover> <mtext> E </mtext> <none/> <mtext> → </mtext> </munderover> </mrow> </math>, <math xmlns="http://www.w3.org/1998/Math/MathML"> <mrow> <mtext> F = K⋅ </mtext> <mfrac> <mrow> <mfenced open="|" close="|"> <mmultiscripts> <mtext> Q </mtext> <mtext> 1 </mtext> <none/> </mmultiscripts> </mfenced> <mtext> ⋅ </mtext> <mfenced open="|" close="|"> <mmultiscripts> <mtext> Q </mtext> <mtext> 2 </mtext> <none/> </mmultiscripts> </mfenced> </mrow> <mrow> <mmultiscripts> <mtext> r </mtext> <none/> <mtext> 2 </mtext> </mmultiscripts> </mrow> </mfrac> </mrow> </math> campo eléctrico en módulo <math xmlns="http://www.w3.org/1998/Math/MathML"> <mrow> <munderover> <mtext> E= </mtext> <none/> <mtext> → </mtext> </munderover> <mfrac> <munderover> <mtext> F </mtext> <none/> <mtext> → </mtext> </munderover> <mtext> q </mtext> </mfrac> </mrow> </math>