Warning:
JavaScript is turned OFF. None of the links on this page will work until it is reactivated.
If you need help turning JavaScript On, click here.
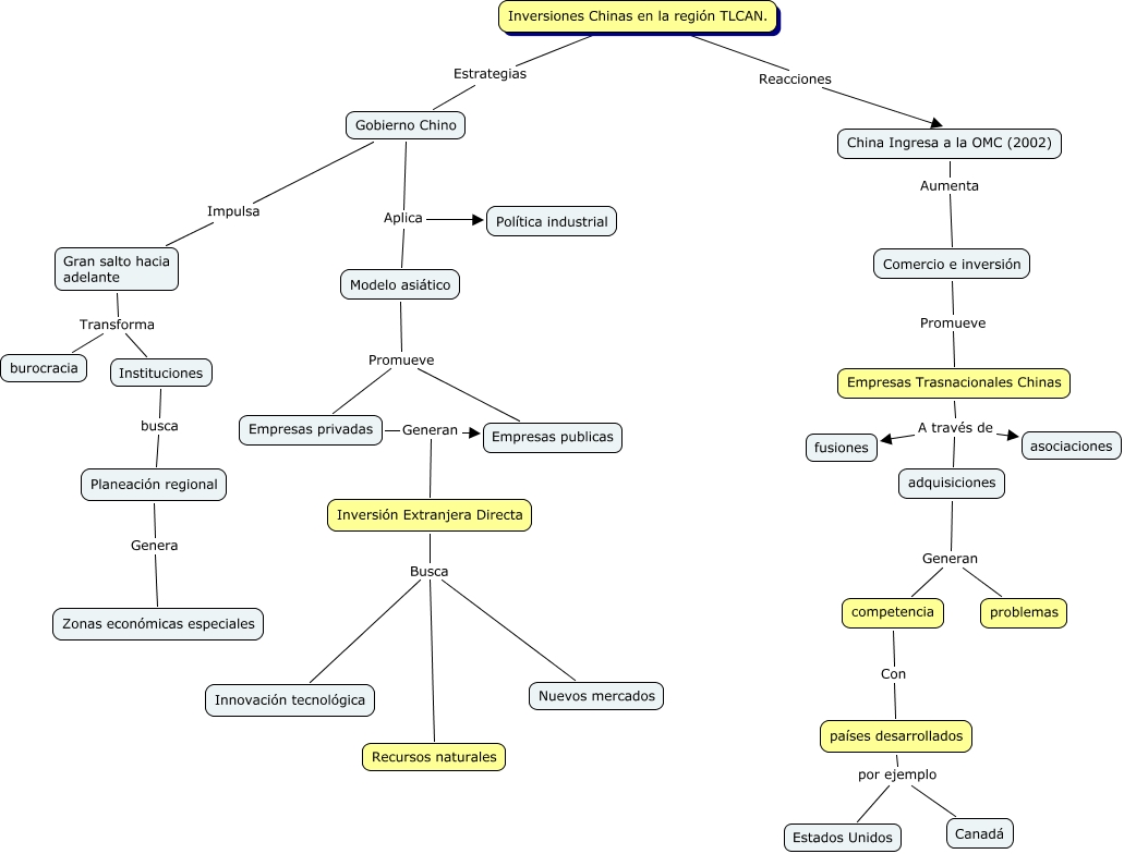
Este Cmap, tiene información relacionada con: Mapa temático, Inversiones Chinas en la región TLCAN. Reacciones China Ingresa a la OMC (2002), Empresas Trasnacionales Chinas A través de fusiones, Empresas privadas Generan Empresas publicas, Gobierno Chino Aplica Modelo asiático, Modelo asiático Promueve Empresas privadas, Inversión Extranjera Directa Busca Innovación tecnológica, Planeación regional Genera Zonas económicas especiales, competencia Con países desarrollados, Modelo asiático Promueve Empresas publicas, Inversiones Chinas en la región TLCAN. Estrategias Gobierno Chino, Gran salto hacia adelante Transforma burocracia, Inversión Extranjera Directa Busca Nuevos mercados, Empresas privadas Generan Inversión Extranjera Directa, Empresas Trasnacionales Chinas A través de asociaciones, adquisiciones Generan problemas, Empresas Trasnacionales Chinas A través de adquisiciones, Comercio e inversión Promueve Empresas Trasnacionales Chinas, países desarrollados por ejemplo Canadá, países desarrollados por ejemplo Estados Unidos, Inversión Extranjera Directa Busca Recursos naturales