Warning:
JavaScript is turned OFF. None of the links on this page will work until it is reactivated.
If you need help turning JavaScript On, click here.
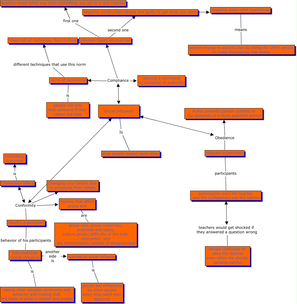
This Concept Map, created with IHMC CmapTools, has information related to: Social Influence, Social Influence Compliance obeying a command by someone of authority, Social Influence Compliance emotion based approaches, norm of reciprocity different techniques that use this norm Thats not all technique, foot-in-door, Social Influence Conformity Factors that affect group size, Social Influence Obedience Milgram experiment, emotion based approaches second one negative mood-make people feel guilty to get what you want, negative mood-make people feel guilty to get what you want ???? negative state relief hypothesis, Informational social influence another side is normative social inflence, Social Influence Is How people impact each other, Sherif's experiment behavior of his participants Informational social influence, Milgram experiment participants participants were the teacher and the confederate was the learner, norm of reciprocity is people will only help someone if they return the help, Factors that affect group size are group size, group unanimity, expertise and satus, culture,gender,difficulty of the task, anonymity, and the interpretative context of disagreement, Chameleon effect is mimicking someone, Social Influence Conformity Sherif's experiment, normative social inflence is people are influenced by other people when they want their approval, Social Influence Compliance norm of reciprocity, Social Influence Conformity Changing your beliefs due to pressures from others, Social Influence Conformity Chameleon effect, negative state relief hypothesis means people engage in actions that do things for other people to make themselves feel better