Warning:
JavaScript is turned OFF. None of the links on this page will work until it is reactivated.
If you need help turning JavaScript On, click here.
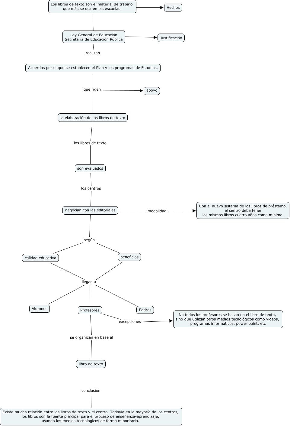
Este Cmap, tiene información relacionada con: HILO libro de texto según corriente CTSE-Aguilar_ Montilla_Eva, Los libros de texto son el material de trabajo que más se usa en las escuelas. ???? Ley General de Educación Secretaría de Educación Pública, Los libros de texto son el material de trabajo que más se usa en las escuelas. ???? Hechos, negocian con las editoriales según beneficios, son evaluados los centros negocian con las editoriales, calidad educativa llegan a Profesores, la elaboración de los libros de texto los libros de texto son evaluados, beneficios llegan a Padres, calidad educativa llegan a Padres, Ley General de Educación Secretaría de Educación Pública ???? Justificación, Profesores excepciones No todos los profesores se basan en el libro de texto, sino que utilizan otros medios tecnológicos como videos, programas informáticos, power point, etc, beneficios llegan a Profesores, libro de texto conclusión Existe mucha relación entre los libros de texto y el centro. Todavía en la mayoría de los centros, los libros son la fuente principal para el proceso de enseñanza-aprendizaje, usando los medios tecnológicos de forma minoritaria., Profesores se organizan en base al libro de texto, Acuerdos por el que se establecen el Plan y los programas de Estudios. que rigen apoyo, negocian con las editoriales modalidad Con el nuevo sistema de los libros de préstamo, el centro debe tener los mismos libros cuatro años como mínimo., negocian con las editoriales según calidad educativa, Acuerdos por el que se establecen el Plan y los programas de Estudios. que rigen la elaboración de los libros de texto, Ley General de Educación Secretaría de Educación Pública realizan Acuerdos por el que se establecen el Plan y los programas de Estudios., calidad educativa llegan a Alumnos, beneficios llegan a Alumnos