Warning:
JavaScript is turned OFF. None of the links on this page will work until it is reactivated.
If you need help turning JavaScript On, click here.
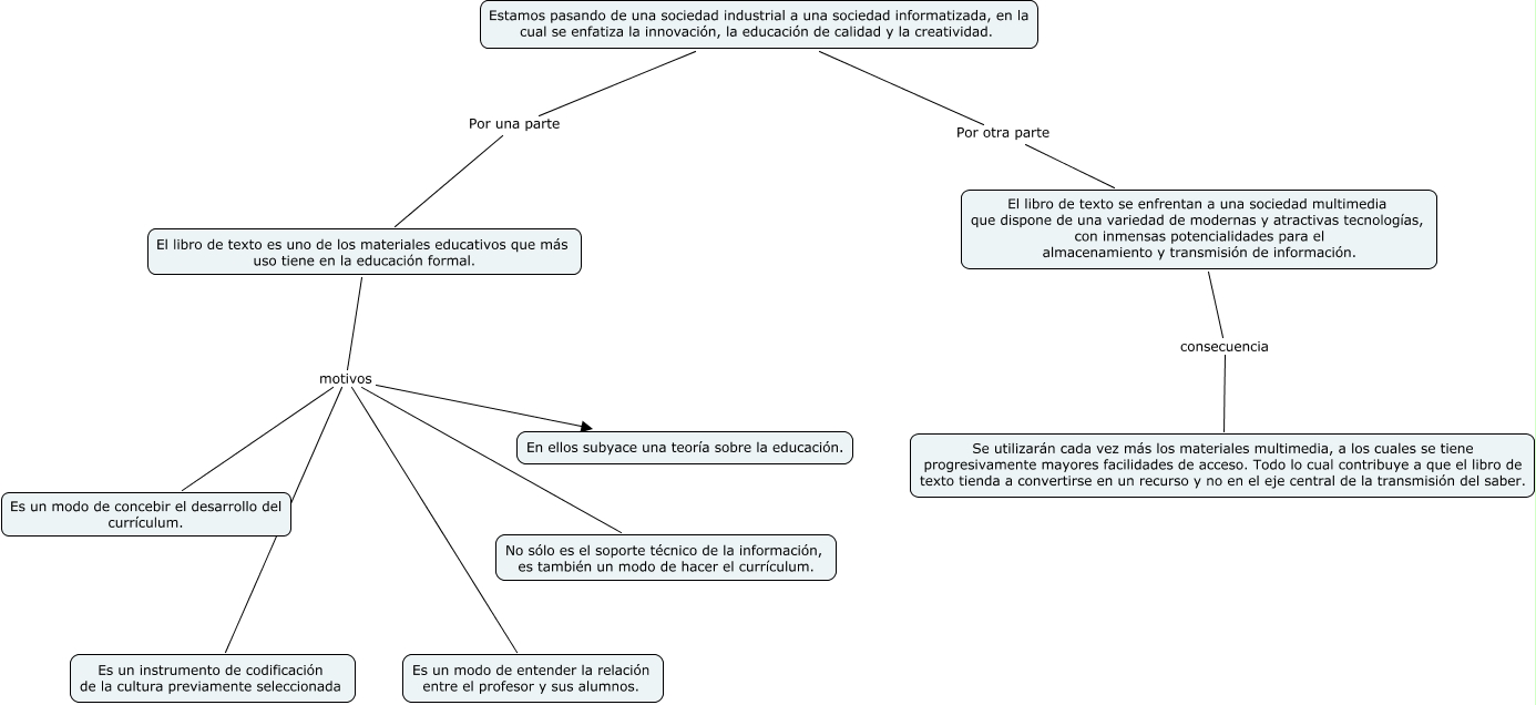
Este Cmap, tiene información relacionada con: el libro de texto según corriente CTSE-Molina_Anguita_Mª Mercedes, El libro de texto es uno de los materiales educativos que más uso tiene en la educación formal. motivos No sólo es el soporte técnico de la información, es también un modo de hacer el currículum., Estamos pasando de una sociedad industrial a una sociedad informatizada, en la cual se enfatiza la innovación, la educación de calidad y la creatividad. Por otra parte El libro de texto se enfrentan a una sociedad multimedia que dispone de una variedad de modernas y atractivas tecnologías, con inmensas potencialidades para el almacenamiento y transmisión de información., El libro de texto es uno de los materiales educativos que más uso tiene en la educación formal. motivos Es un modo de entender la relación entre el profesor y sus alumnos., El libro de texto se enfrentan a una sociedad multimedia que dispone de una variedad de modernas y atractivas tecnologías, con inmensas potencialidades para el almacenamiento y transmisión de información. consecuencia Se utilizarán cada vez más los materiales multimedia, a los cuales se tiene progresivamente mayores facilidades de acceso. Todo lo cual contribuye a que el libro de texto tienda a convertirse en un recurso y no en el eje central de la transmisión del saber., El libro de texto es uno de los materiales educativos que más uso tiene en la educación formal. motivos En ellos subyace una teoría sobre la educación., Estamos pasando de una sociedad industrial a una sociedad informatizada, en la cual se enfatiza la innovación, la educación de calidad y la creatividad. Por una parte El libro de texto es uno de los materiales educativos que más uso tiene en la educación formal., El libro de texto es uno de los materiales educativos que más uso tiene en la educación formal. motivos Es un instrumento de codificación de la cultura previamente seleccionada, El libro de texto es uno de los materiales educativos que más uso tiene en la educación formal. motivos Es un modo de concebir el desarrollo del currículum.