Warning:
JavaScript is turned OFF. None of the links on this page will work until it is reactivated.
If you need help turning JavaScript On, click here.
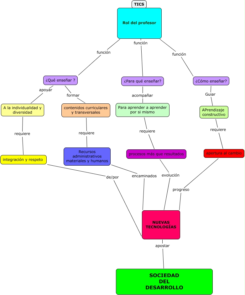
Este Cmap, tiene información relacionada con: MAPA CONCEPTUAL, ¿Cómo enseñar? Guiar APrendizaje constructivo, TICS función ¿Para qué enseñar?, NUEVAS TECNOLOGÍAS apostar SOCIEDAD DEL DESARROLLO, ¿Qué enseñar ? formar contenidos curriculares y transversales, Rol del profesor función ¿Qué enseñar ?, Recursos administrativos materiales y humanos encaminados NUEVAS TECNOLOGÍAS, contenidos curriculares y transversales requiere Recursos administrativos materiales y humanos, Rol del profesor función ¿Cómo enseñar?, APrendizaje constructivo requiere apertura al cambio, Para aprender a aprender por si mismo requiere procesos más que resultados, ¿Para qué enseñar? acompañar Para aprender a aprender por si mismo, procesos más que resultados evolución NUEVAS TECNOLOGÍAS, A la individualidad y diversidad requiere integración y respeto, integración y respeto de/por NUEVAS TECNOLOGÍAS, ¿Qué enseñar ? apoyar A la individualidad y diversidad, apertura al cambio progreso NUEVAS TECNOLOGÍAS