Warning:
JavaScript is turned OFF. None of the links on this page will work until it is reactivated.
If you need help turning JavaScript On, click here.
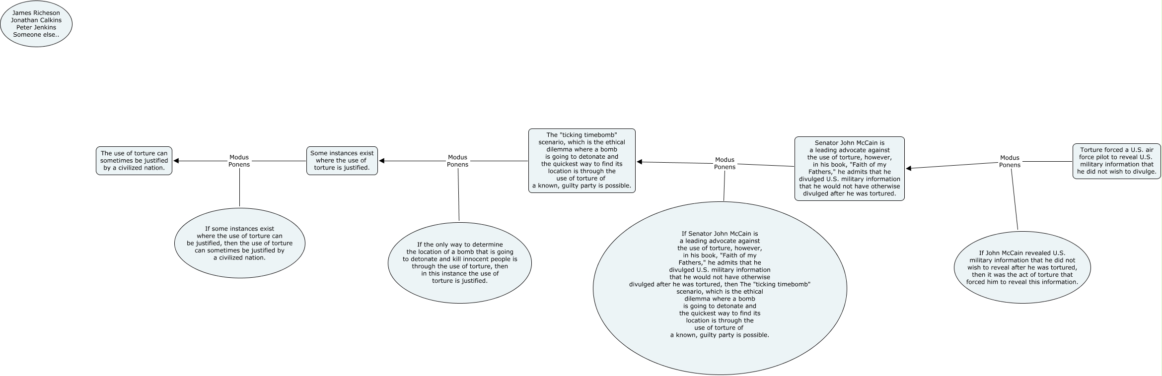
This Concept Map, created with IHMC CmapTools, has information related to: The Argument for Torture 15.1, Some instances exist where the use of torture is justified. Modus Ponens The use of torture can sometimes be justified by a civilized nation., If the only way to determine the location of a bomb that is going to detonate and kill innocent people is through the use of torture, then in this instance the use of torture is justified. Modus Ponens Some instances exist where the use of torture is justified., Torture forced a U.S. air force pilot to reveal U.S. military information that he did not wish to divulge. Modus Ponens Senator John McCain is a leading advocate against the use of torture, however, in his book, "Faith of my Fathers," he admits that he divulged U.S. military information that he would not have otherwise divulged after he was tortured., Senator John McCain is a leading advocate against the use of torture, however, in his book, "Faith of my Fathers," he admits that he divulged U.S. military information that he would not have otherwise divulged after he was tortured. Modus Ponens The "ticking timebomb" scenario, which is the ethical dilemma where a bomb is going to detonate and the quickest way to find its location is through the use of torture of a known, guilty party is possible., Senator John McCain is a leading advocate against the use of torture, however, in his book, "Faith of my Fathers," he admits that he divulged U.S. military information that he would not have otherwise divulged after he was tortured. Modus Ponens If Senator John McCain is a leading advocate against the use of torture, however, in his book, "Faith of my Fathers," he admits that he divulged U.S. military information that he would not have otherwise divulged after he was tortured, then The "ticking timebomb" scenario, which is the ethical dilemma where a bomb is going to detonate and the quickest way to find its location is through the use of torture of a known, guilty party is possible., If some instances exist where the use of torture can be justified, then the use of torture can sometimes be justified by a civilized nation. Modus Ponens The use of torture can sometimes be justified by a civilized nation., The "ticking timebomb" scenario, which is the ethical dilemma where a bomb is going to detonate and the quickest way to find its location is through the use of torture of a known, guilty party is possible. Modus Ponens Some instances exist where the use of torture is justified., If John McCain revealed U.S. military information that he did not wish to reveal after he was tortured, then it was the act of torture that forced him to reveal this information. Modus Ponens Senator John McCain is a leading advocate against the use of torture, however, in his book, "Faith of my Fathers," he admits that he divulged U.S. military information that he would not have otherwise divulged after he was tortured.