Warning:
JavaScript is turned OFF. None of the links on this page will work until it is reactivated.
If you need help turning JavaScript On, click here.
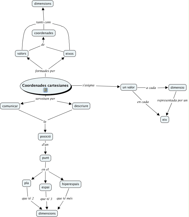
Aquest mapa conceptual conté informació relacionada amb: coor cartesianes, comunicar la posició, valors de coordenades, descriure la posició, eixos tants com dimensions, dimensio representada per un eix, un valor en cada eix, punt en el hiperespais, coordenades tants com dimensions, Coordenades cartesianes s'asigna un valor, un valor a cada dimensio, punt en el espai, espai que té 3 dimensions, eixos de coordenades, Coordenades cartesianes formades per valors, posició d'un punt, valors tants com dimensions, hiperespais que té més dimensions, Coordenades cartesianes formades per eixos, punt en el pla, pla que té 2 dimensions