Warning:
JavaScript is turned OFF. None of the links on this page will work until it is reactivated.
If you need help turning JavaScript On, click here.
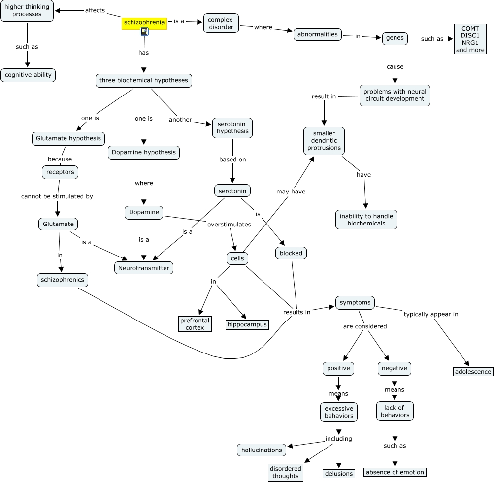
This Concept Map, created with IHMC CmapTools, has information related to: schizophrenia CR, serotonin is a Neurotransmitter, genes cause problems with neural circuit development, abnormalities in genes, schizophrenics results in symptoms, serotonin is blocked, higher thinking processes such as cognitive ability, positive means excessive behaviors, Glutamate hypothesis because receptors, receptors cannot be stimulated by Glutamate, excessive behaviors including disordered thoughts, lack of behaviors such as absence of emotion, Dopamine hypothesis where Dopamine, schizophrenia has three biochemical hypotheses, cells results in symptoms, complex disorder where abnormalities, three biochemical hypotheses one is Glutamate hypothesis, schizophrenia is a complex disorder, cells may have smaller dendritic protrusions, symptoms typically appear in adolescence, cells in hippocampus