Warning:
JavaScript is turned OFF. None of the links on this page will work until it is reactivated.
If you need help turning JavaScript On, click here.
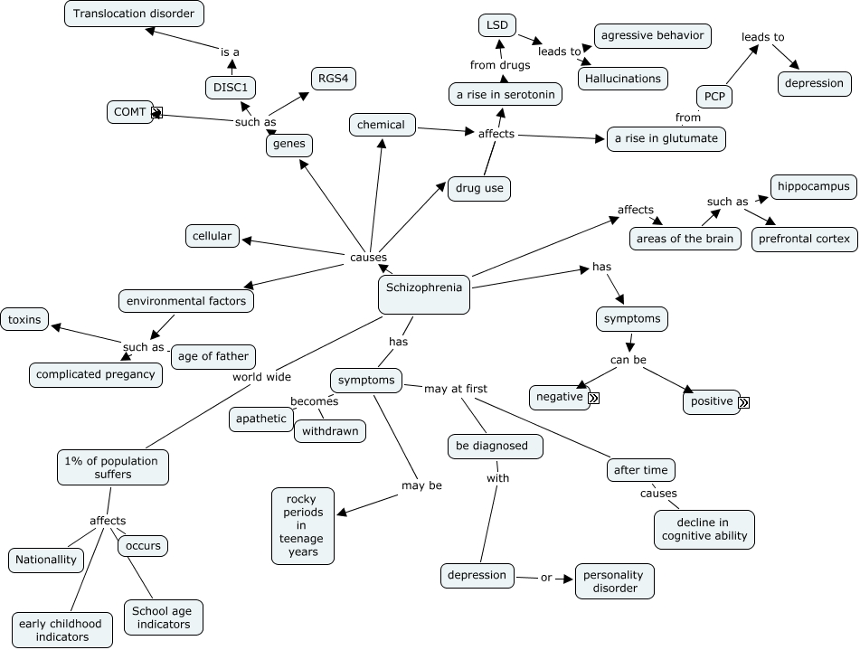
This Concept Map, created with IHMC CmapTools, has information related to: Schizophrenia map lp, positive examples are exaggerated processes, environmental factors such as age of father, depression or personality disorder, Schizophrenia has symptoms, a rise in glutumate from PCP, genes such as COMT, symptoms may at first be diagnosed, symptoms may be rocky periods in teenage years, Schizophrenia causes chemical, Schizophrenia has symptoms, symptoms may at first after time, symptoms can be positive, LSD leads to agressive behavior, 1% of population suffers affects Nationallity, chemical affects a rise in glutumate, symptoms becomes withdrawn, Schizophrenia causes cellular, environmental factors such as complicated pregancy, symptoms becomes apathetic, drug use affects a rise in serotonin