Warning:
JavaScript is turned OFF. None of the links on this page will work until it is reactivated.
If you need help turning JavaScript On, click here.
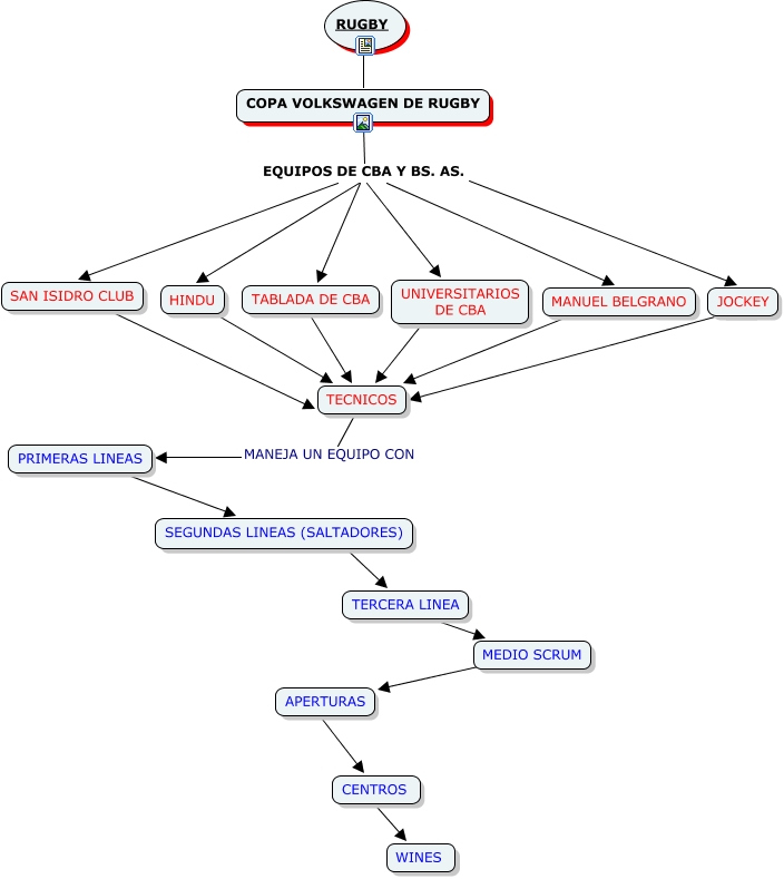
Este Cmap, tiene información relacionada con: torneo de rugby, COPA VOLKSWAGEN DE RUGBY EQUIPOS DE CBA Y BS. AS. MANUEL BELGRANO, COPA VOLKSWAGEN DE RUGBY EQUIPOS DE CBA Y BS. AS. JOCKEY, MEDIO SCRUM ???? APERTURAS, HINDU ???? TECNICOS, COPA VOLKSWAGEN DE RUGBY EQUIPOS DE CBA Y BS. AS. TABLADA DE CBA, TERCERA LINEA ???? MEDIO SCRUM, PRIMERAS LINEAS ???? SEGUNDAS LINEAS (SALTADORES), APERTURAS ???? CENTROS, SAN ISIDRO CLUB ???? TECNICOS, JOCKEY ???? TECNICOS, TECNICOS MANEJA UN EQUIPO CON PRIMERAS LINEAS, CENTROS ???? WINES, COPA VOLKSWAGEN DE RUGBY EQUIPOS DE CBA Y BS. AS. SAN ISIDRO CLUB, RUGBY COPA VOLKSWAGEN DE RUGBY, TABLADA DE CBA ???? TECNICOS, UNIVERSITARIOS DE CBA ???? TECNICOS, SEGUNDAS LINEAS (SALTADORES) ???? TERCERA LINEA, MANUEL BELGRANO ???? TECNICOS, COPA VOLKSWAGEN DE RUGBY EQUIPOS DE CBA Y BS. AS. UNIVERSITARIOS DE CBA, COPA VOLKSWAGEN DE RUGBY EQUIPOS DE CBA Y BS. AS. HINDU