Warning:
JavaScript is turned OFF. None of the links on this page will work until it is reactivated.
If you need help turning JavaScript On, click here.
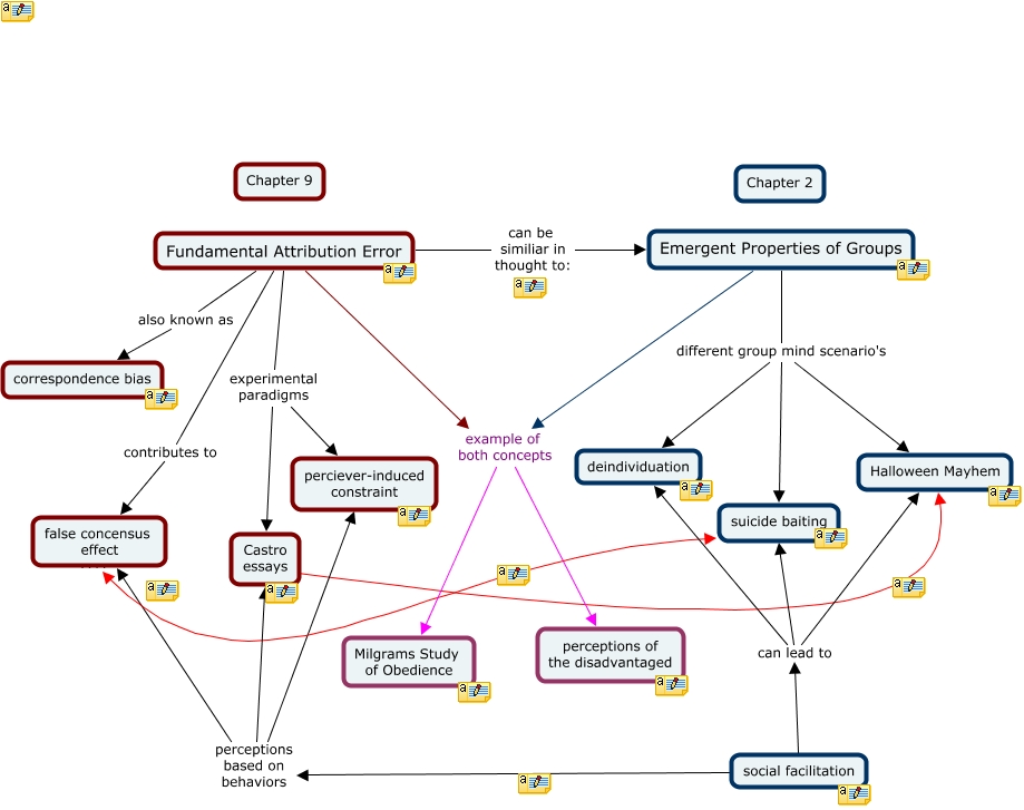
This Concept Map, created with IHMC CmapTools, has information related to: Final, Fundamental Attribution Error also known as correspondence bias, social facilitation perceptions based on behaviors Castro essays, social facilitation can lead to deindividuation, Emergent Properties of Groups different group mind scenario's deindividuation, Emergent Properties of Groups different group mind scenario's suicide baiting, Fundamental Attribution Error example of both concepts perceptions of the disadvantaged, Fundamental Attribution Error experimental paradigms perciever-induced constraint, Fundamental Attribution Error can be similiar in thought to: Emergent Properties of Groups, social facilitation perceptions based on behaviors perciever-induced constraint, social facilitation perceptions based on behaviors false concensus effect, Emergent Properties of Groups example of both concepts perceptions of the disadvantaged, Emergent Properties of Groups different group mind scenario's Halloween Mayhem, Castro essays ???? Halloween Mayhem, false concensus effect ???? suicide baiting, Fundamental Attribution Error experimental paradigms Castro essays, social facilitation can lead to suicide baiting, Fundamental Attribution Error contributes to false concensus effect, social facilitation can lead to Halloween Mayhem, Emergent Properties of Groups example of both concepts Milgrams Study of Obedience, Fundamental Attribution Error example of both concepts Milgrams Study of Obedience