Warning:
JavaScript is turned OFF. None of the links on this page will work until it is reactivated.
If you need help turning JavaScript On, click here.
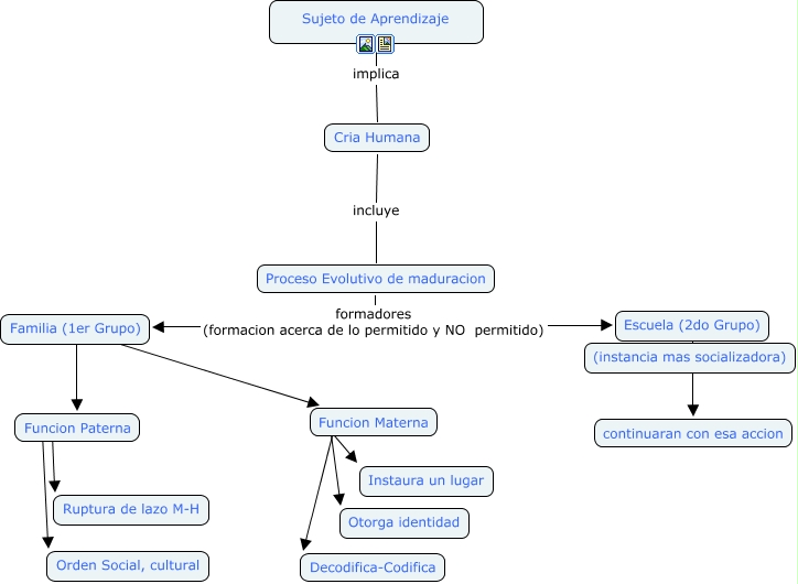
Este Cmap, tiene información relacionada con: Aprendizaje y matrices, Funcion Paterna ???? Orden Social, cultural, Proceso Evolutivo de maduracion formadores (formacion acerca de lo permitido y NO permitido) Familia (1er Grupo), Escuela (2do Grupo) ???? (instancia mas socializadora), Familia (1er Grupo) ???? Funcion Materna, Familia (1er Grupo) ???? Funcion Paterna, Escuela (2do Grupo) ???? continuaran con esa accion, Funcion Materna ???? Decodifica-Codifica, Funcion Materna ???? Otorga identidad, Funcion Materna ???? Instaura un lugar, Proceso Evolutivo de maduracion formadores (formacion acerca de lo permitido y NO permitido) Escuela (2do Grupo), Sujeto de Aprendizaje implica Cria Humana, Funcion Paterna ???? Ruptura de lazo M-H, Cria Humana incluye Proceso Evolutivo de maduracion