Warning:
JavaScript is turned OFF. None of the links on this page will work until it is reactivated.
If you need help turning JavaScript On, click here.
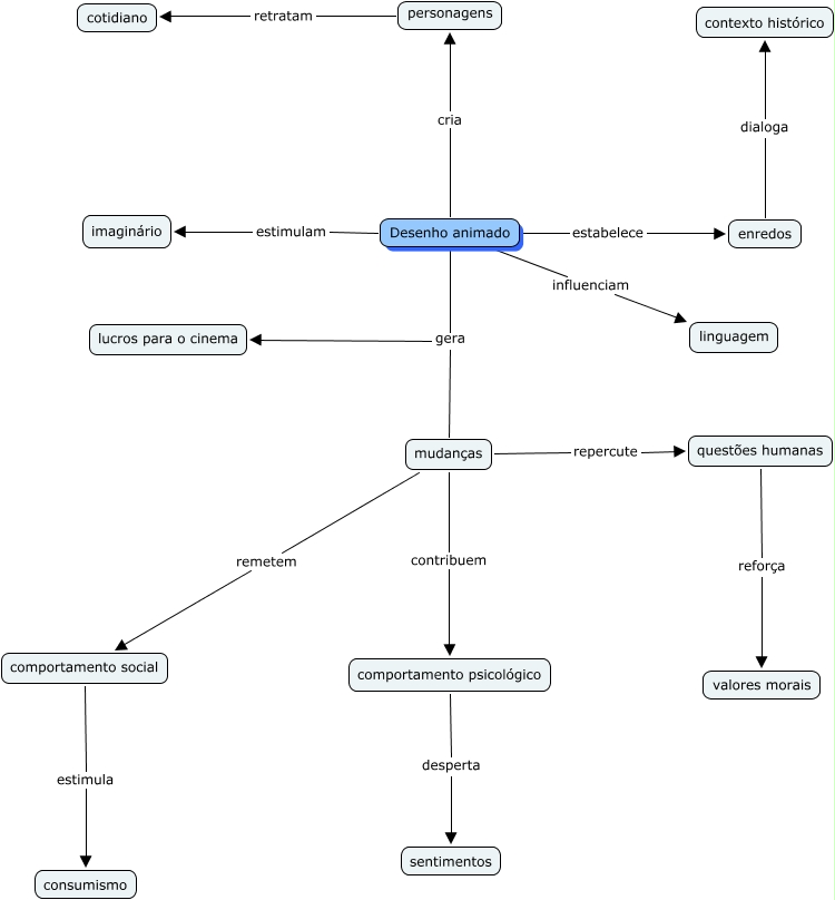
Esse mapa conceitual, produzido no IHMC CmapTools, tem a informação relacionada a: mapa2_desenhosanimados_marlene, questões humanas reforça valores morais, Desenho animado estabelece enredos, Desenho animado cria personagens, mudanças remetem comportamento social, Desenho animado gera lucros para o cinema, comportamento psicológico desperta sentimentos, mudanças repercute questões humanas, comportamento social estimula consumismo, Desenho animado influenciam linguagem, Desenho animado gera mudanças, mudanças contribuem comportamento psicológico, Desenho animado estimulam imaginário, enredos dialoga contexto histórico, personagens retratam cotidiano