WARNING:
JavaScript is turned OFF. None of the links on this concept map will
work until it is reactivated.
If you need help turning JavaScript On, click here.
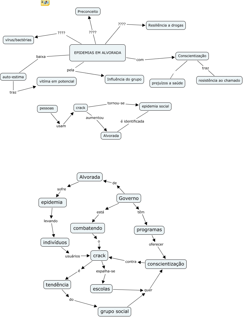
Esse mapa conceitual, produzido no IHMC CmapTools, tem a informação relacionada a: Ana Lúcia, crack é tendência, Alvorada sofre epidemia, escolas quer conscientização, auto-estima traz vitíma em potencial, crack tornou-se epidemia social, grupo social quer conscientização, epidemia levando indivíduos, Conscientização prejuízos a saúde, EPIDEMIAS EM ALVORADA pela Influência do grupo, EPIDEMIAS EM ALVORADA com Conscientização, Governo têm programas, EPIDEMIAS EM ALVORADA ???? vírus/bactérias, Governo está combatendo, epidemia social é identificada Alvorada, Governo de Alvorada, pessoas usam crack, EPIDEMIAS EM ALVORADA ???? Preconceito, EPIDEMIAS EM ALVORADA ???? Resiliência a drogas, indivíduos usuários crack, crack aumentou Alvorada