Warning:
JavaScript is turned OFF. None of the links on this page will work until it is reactivated.
If you need help turning JavaScript On, click here.
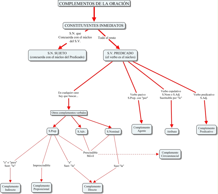
Este Cmap, tiene información relacionada con: Complementos de la oración, S.Prep Imprescindible Complemento Preposicional, S.V. PREDICADO (el verbo es el núcleo) Verbo predicativo S.Adj. Complemento Predicativo, CONSTITUYENTES INMEDIATOS Todo el resto S.V. PREDICADO (el verbo es el núcleo), S.Nominal Prescindible Móvil Complemento Cirrcunstancial, S.V. PREDICADO (el verbo es el núcleo) En cualquier caso hay que buscar... Otros complementos verbales, S.Nominal Sust:"la" Complemento Directo, Otros complementos verbales S.Adv., S.Adv. Prescindible Móvil Complemento Cirrcunstancial, COMPLEMENTOS DE LA ORACIÓN CONSTITUYENTES INMEDIATOS, Otros complementos verbales S.Prep, S.V. PREDICADO (el verbo es el núcleo) Verbo copulativo S.Nom o S.Adj Sustituible por "lo" Atributo, S.Prep "a" Sust: "la" Complemento Directo, S.Prep "a" o "para" Sust: "le" Complemento Indirecto, Otros complementos verbales S.Nominal, CONSTITUYENTES INMEDIATOS S.N. que Concuerda con el núcleo del S.V. S.N. SUJETO (concuerda con el núcleo del Predicado), S.V. PREDICADO (el verbo es el núcleo) Verbo pasivo S.Prep. con "por" Complemento Agente, S.Prep Prescindible Móvil Complemento Cirrcunstancial