Warning:
JavaScript is turned OFF. None of the links on this page will work until it is reactivated.
If you need help turning JavaScript On, click here.
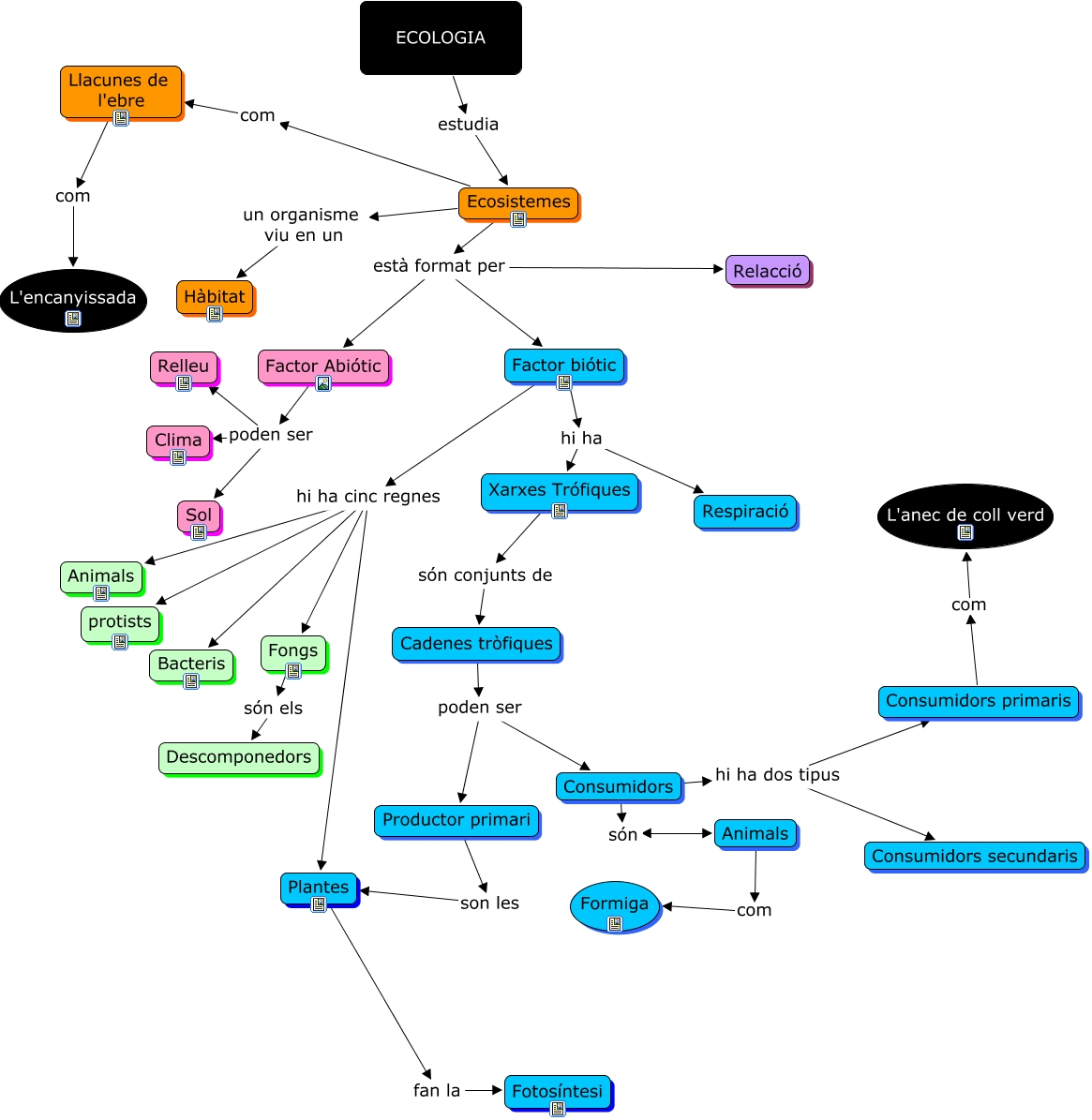
Este Cmap, tiene información relacionada con: ecologia, Factor biótic hi ha cinc regnes Plantes, Factor Abiótic poden ser Relleu, Ecosistemes està format per Relacció, Consumidors hi ha dos tipus Consumidors secundaris, Plantes fan la Fotosíntesi, Factor biótic hi ha cinc regnes Bacteris, Productor primari son les Plantes, Ecosistemes està format per Factor Abiótic, Consumidors primaris com L'anec de coll verd, Cadenes tròfiques poden ser Productor primari, Factor Abiótic poden ser Sol, Factor Abiótic poden ser Clima, ECOLOGIA estudia Ecosistemes, Ecosistemes un organisme viu en un Hàbitat, Xarxes Trófiques són conjunts de Cadenes tròfiques, Ecosistemes està format per Factor biótic, Factor biótic hi ha cinc regnes Animals, Factor biótic hi ha Respiració, Llacunes de l'ebre com L'encanyissada, Animals com Formiga