Warning:
JavaScript is turned OFF. None of the links on this page will work until it is reactivated.
If you need help turning JavaScript On, click here.
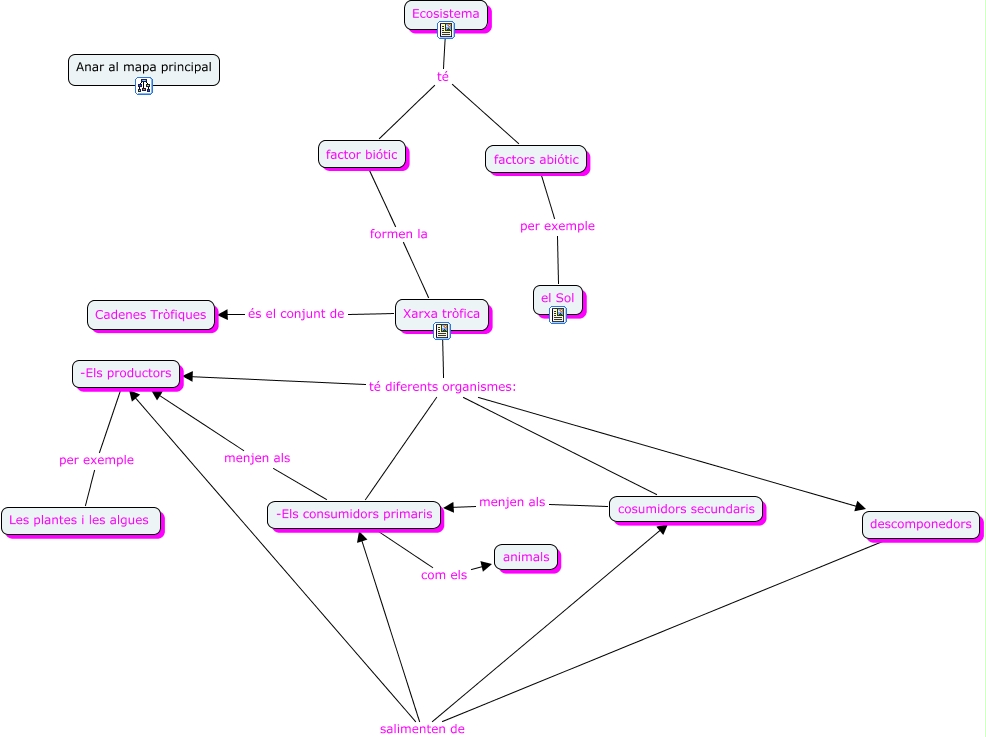
Este Cmap, tiene información relacionada con: Ecosistema, -Els consumidors primaris menjen als -Els productors, Xarxa tròfica té diferents organismes: descomponedors, Xarxa tròfica té diferents organismes: -Els productors, -Els productors per exemple Les plantes i les algues, descomponedors salimenten de cosumidors secundaris, factors abiótic per exemple el Sol, descomponedors salimenten de -Els consumidors primaris, Xarxa tròfica té diferents organismes: -Els consumidors primaris, descomponedors salimenten de -Els productors, factor biótic formen la Xarxa tròfica, Xarxa tròfica té diferents organismes: cosumidors secundaris, -Els consumidors primaris com els animals, Xarxa tròfica és el conjunt de Cadenes Tròfiques, cosumidors secundaris menjen als -Els consumidors primaris, Ecosistema té factor biótic, Ecosistema té factors abiótic