Warning:
JavaScript is turned OFF. None of the links on this page will work until it is reactivated.
If you need help turning JavaScript On, click here.
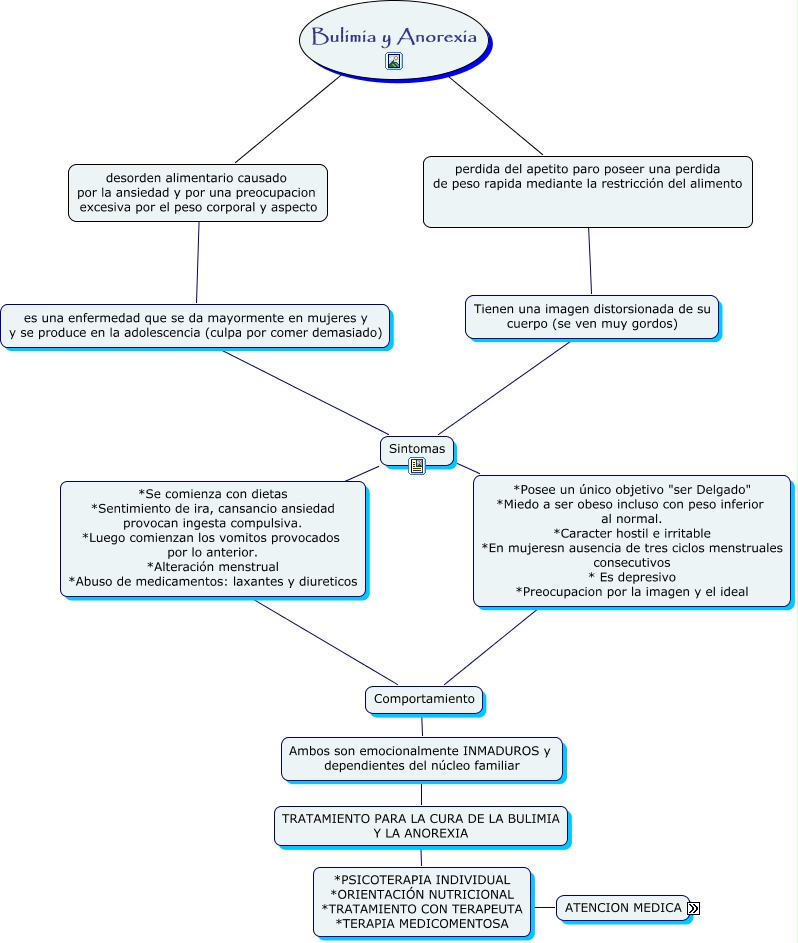
Este Cmap, tiene información relacionada con: bulimia, es una enfermedad que se da mayormente en mujeres y y se produce en la adolescencia (culpa por comer demasiado) ???? Sintomas, Bulimia y Anorexia ???? perdida del apetito paro poseer una perdida de peso rapida mediante la restricción del alimento, *Se comienza con dietas *Sentimiento de ira, cansancio ansiedad provocan ingesta compulsiva. *Luego comienzan los vomitos provocados por lo anterior. *Alteración menstrual *Abuso de medicamentos: laxantes y diureticos ???? Comportamiento, desorden alimentario causado por la ansiedad y por una preocupacion excesiva por el peso corporal y aspecto ???? es una enfermedad que se da mayormente en mujeres y y se produce en la adolescencia (culpa por comer demasiado), perdida del apetito paro poseer una perdida de peso rapida mediante la restricción del alimento ???? Tienen una imagen distorsionada de su cuerpo (se ven muy gordos), Sintomas ???? *Se comienza con dietas *Sentimiento de ira, cansancio ansiedad provocan ingesta compulsiva. *Luego comienzan los vomitos provocados por lo anterior. *Alteración menstrual *Abuso de medicamentos: laxantes y diureticos, Bulimia y Anorexia ???? desorden alimentario causado por la ansiedad y por una preocupacion excesiva por el peso corporal y aspecto, ATENCION MEDICA ???? *PSICOTERAPIA INDIVIDUAL *ORIENTACIÓN NUTRICIONAL *TRATAMIENTO CON TERAPEUTA *TERAPIA MEDICOMENTOSA, Sintomas ???? *Posee un único objetivo "ser Delgado" *Miedo a ser obeso incluso con peso inferior al normal. *Caracter hostil e irritable *En mujeresn ausencia de tres ciclos menstruales consecutivos * Es depresivo *Preocupacion por la imagen y el ideal, Comportamiento ???? *Posee un único objetivo "ser Delgado" *Miedo a ser obeso incluso con peso inferior al normal. *Caracter hostil e irritable *En mujeresn ausencia de tres ciclos menstruales consecutivos * Es depresivo *Preocupacion por la imagen y el ideal, TRATAMIENTO PARA LA CURA DE LA BULIMIA Y LA ANOREXIA ???? *PSICOTERAPIA INDIVIDUAL *ORIENTACIÓN NUTRICIONAL *TRATAMIENTO CON TERAPEUTA *TERAPIA MEDICOMENTOSA, Ambos son emocionalmente INMADUROS y dependientes del núcleo familiar ???? TRATAMIENTO PARA LA CURA DE LA BULIMIA Y LA ANOREXIA, Comportamiento ???? Ambos son emocionalmente INMADUROS y dependientes del núcleo familiar, Tienen una imagen distorsionada de su cuerpo (se ven muy gordos) ???? Sintomas