Warning:
JavaScript is turned OFF. None of the links on this page will work until it is reactivated.
If you need help turning JavaScript On, click here.
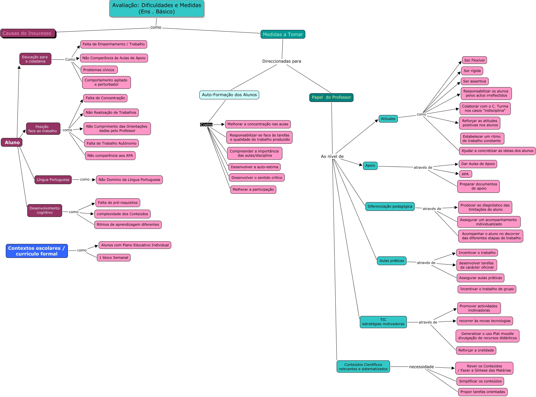
Esse mapa conceitual, produzido no IHMC CmapTools, tem a informação relacionada a: Avaliação Básico - problemas medidas 2ºP (s), Atitudes como Ser assertiva, Desenvolvimento cognitivo como Ritmos de aprendizagem diferentes, Contextos escolares / currículo formal como Alunos com Plano Educativo Individual, Aluno ???? Desenvolvimento cognitivo, Desenvolvimento cognitivo como complexidade dos Conteúdos, Atitudes como Colaborar com o C. Turma nos casos "indisciplina", Educação para a cidadania Como Falta de Empenhamento / Trabalho, Língua Portuguesa como Não Domínio da Língua Portuguesa, Atitudes como Reforçar as atitudes positivas nos alunos, Avaliação: Dificuldades e Medidas (Ens . Básico) como Medidas a Tomar, Papel do Professor Ao nível de Atitudes, Papel do Professor Ao nível de Apoio, Diferenciação pedagógica através de Assegurar um acompanhamento individualizado, Diferenciação pedagógica através de Prodecer ao diagnóstico das limitações do aluno, Avaliação: Dificuldades e Medidas (Ens . Básico) como Causas do Insucesso, Apoio através de Preparar documentos de apoio, Auto-Formação dos Alunos Como Compreender a importância das aulas/disciplina, Auto-Formação dos Alunos Como Responsabilizar-se face às tarefas e qualidade do trabalho produzido, Atitudes como Ajudar a concretizar as ideias dos alunos, Contextos escolares / currículo formal como 1 bloco Semanal