Warning:
JavaScript is turned OFF. None of the links on this page will work until it is reactivated.
If you need help turning JavaScript On, click here.
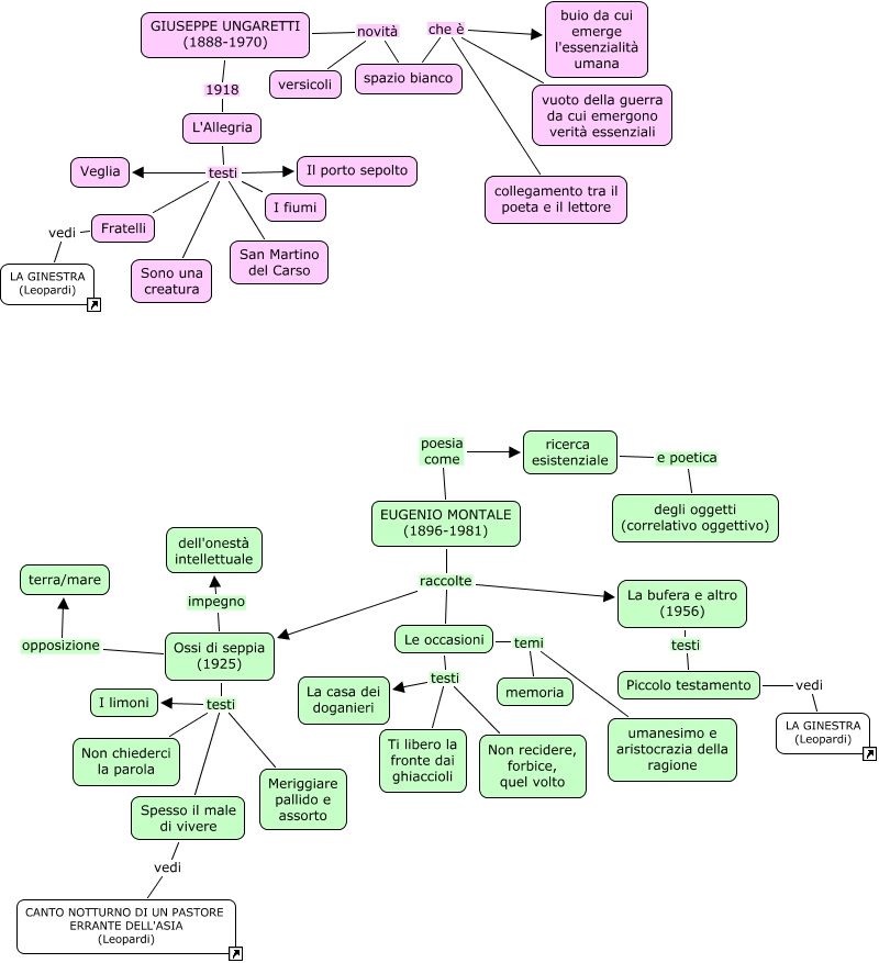
Questa Cmap, creata con IHMC CmapTools, contiene informazioni relative a: UNGARETTI E MONTALE, Le occasioni testi Non recidere, forbice, quel volto, Spesso il male di vivere vedi CANTO NOTTURNO DI UN PASTORE ERRANTE DELL'ASIA (Leopardi), L'Allegria testi Veglia, GIUSEPPE UNGARETTI (1888-1970) 1918 L'Allegria, L'Allegria testi San Martino del Carso, L'Allegria testi Il porto sepolto, spazio bianco che è buio da cui emerge l'essenzialità umana, spazio bianco che è collegamento tra il poeta e il lettore, Ossi di seppia (1925) opposizione terra/mare, EUGENIO MONTALE (1896-1981) raccolte La bufera e altro (1956), Ossi di seppia (1925) testi Non chiederci la parola, spazio bianco che è vuoto della guerra da cui emergono verità essenziali, EUGENIO MONTALE (1896-1981) raccolte Ossi di seppia (1925), L'Allegria testi Fratelli, GIUSEPPE UNGARETTI (1888-1970) novità versicoli, Ossi di seppia (1925) testi I limoni, Le occasioni temi memoria, EUGENIO MONTALE (1896-1981) raccolte Le occasioni, Ossi di seppia (1925) impegno dell'onestà intellettuale, Ossi di seppia (1925) testi Meriggiare pallido e assorto