Warning:
JavaScript is turned OFF. None of the links on this page will work until it is reactivated.
If you need help turning JavaScript On, click here.
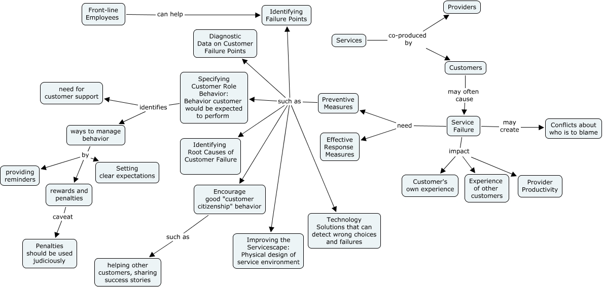
This Concept Map, created with IHMC CmapTools, has information related to: Managing Customer Failure through Service Design, Customers may often cause Service Failure, Preventive Measures such as Encourage good "customer citizenship" behavior, Specifying Customer Role Behavior: Behavior customer would be expected to perform identifies ways to manage behavior, Encourage good "customer citizenship" behavior such as helping other customers, sharing success stories, Service Failure impact Experience of other customers, Preventive Measures such as Identifying Root Causes of Customer Failure, rewards and penalties caveat Penalties should be used judiciously, Preventive Measures such as Technology Solutions that can detect wrong choices and failures, Service Failure may create Conflicts about who is to blame, Service Failure need Effective Response Measures, Preventive Measures such as Identifying Failure Points, Preventive Measures such as Specifying Customer Role Behavior: Behavior customer would be expected to perform, Service Failure impact Provider Productivity, Preventive Measures such as Diagnostic Data on Customer Failure Points, ways to manage behavior by rewards and penalties, ways to manage behavior by providing reminders, Front-line Employees can help Identifying Failure Points, Service Failure need Preventive Measures, Specifying Customer Role Behavior: Behavior customer would be expected to perform identifies need for customer support, Service Failure impact Customer's own experience