Warning:
JavaScript is turned OFF. None of the links on this page will work until it is reactivated.
If you need help turning JavaScript On, click here.
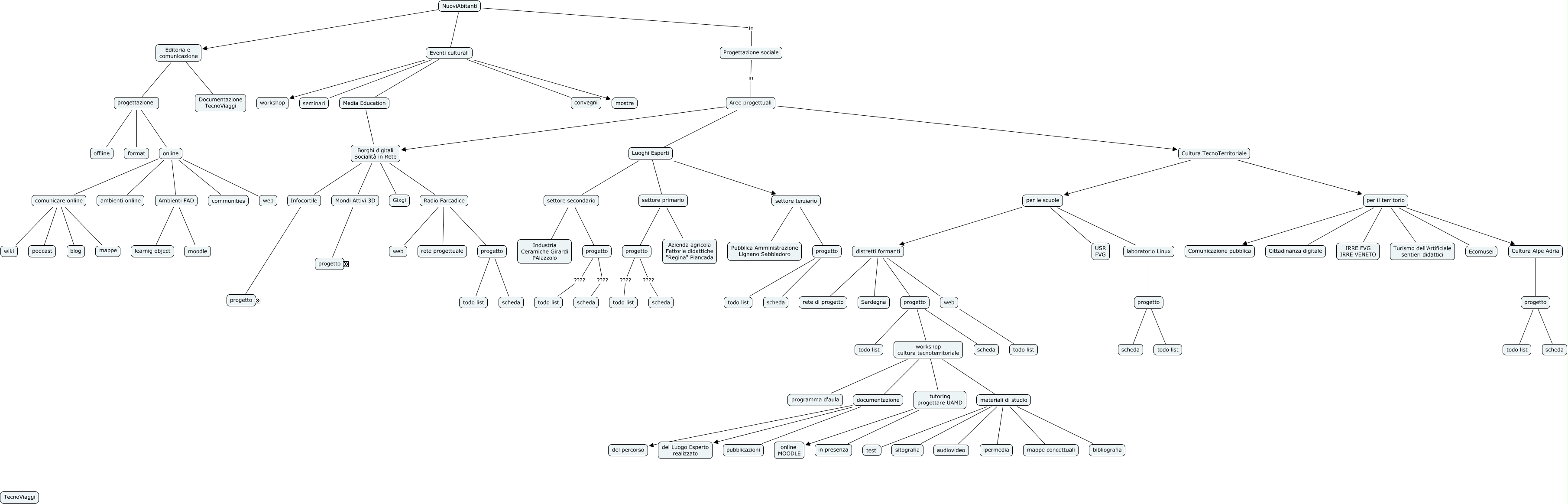
Questa Cmap, creata con IHMC CmapTools, contiene informazioni relative a: NA.attivita, per le scuole distretti formanti, Ambienti FAD learnig object, Aree progettuali Cultura TecnoTerritoriale, workshop cultura tecnoterritoriale tutoring progettare UAMD, Eventi culturali workshop, Aree progettuali Luoghi Esperti, online communities, documentazione pubblicazioni, Eventi culturali convegni, per il territorio IRRE FVG IRRE VENETO, Radio Farcadice rete progettuale, settore secondario progetto, NuoviAbitanti in Progettazione sociale, Editoria e comunicazione Documentazione TecnoViaggi, tutoring progettare UAMD online MOODLE, NuoviAbitanti Editoria e comunicazione, materiali di studio ipermedia, Eventi culturali seminari, materiali di studio sitografia, per il territorio Cittadinanza digitale