Warning:
JavaScript is turned OFF. None of the links on this page will work until it is reactivated.
If you need help turning JavaScript On, click here.
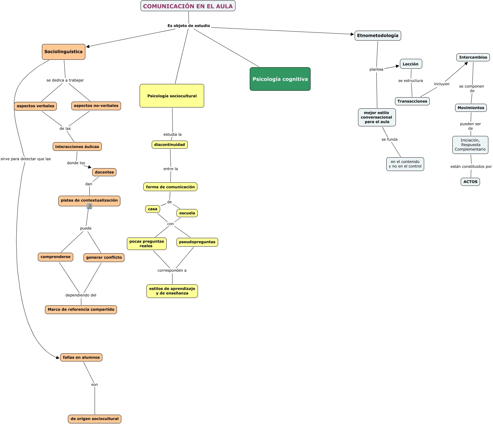
Este mapa conceptual tiene información relacionada a: comunicacion aula, interacciones áulicas donde los docentes, Etnometodología plantea Lección, COMUNICACIÓN EN EL AULA Es objeto de estudio Etnometodología, aspectos verbales de las interacciones áulicas, Iniciación, Respuesta Complementario están constituidos por ACTOS, Psicología sociocultural estudia la discontinuidad, Etnometodología plantea mejor estilo conversacional para el aula, generar conflicto dependiendo del Marco de referencia compartido, fallas en alumnos son de origen sociocultural, forma de comunicación de casa