Warning:
JavaScript is turned OFF. None of the links on this page will work until it is reactivated.
If you need help turning JavaScript On, click here.
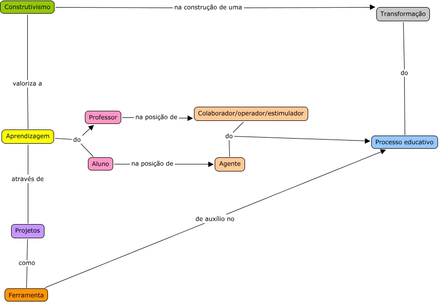
Esse mapa conceitual, produzido no IHMC CmapTools, tem a informação relacionada a: Projetos, Transformação do Processo educativo, Construtivismo valoriza a Aprendizagem, Aprendizagem através de Projetos, Construtivismo na construção de uma Transformação, Aprendizagem do Aluno, Projetos como Ferramenta, Colaborador/operador/estimulador do Processo educativo, Professor na posição de Colaborador/operador/estimulador, Ferramenta de auxílio no Processo educativo, Aluno na posição de Agente, Colaborador/operador/estimulador do Agente, Aprendizagem do Professor