WARNING:
JavaScript is turned OFF. None of the links on this concept map will
work until it is reactivated.
If you need help turning JavaScript On, click here.
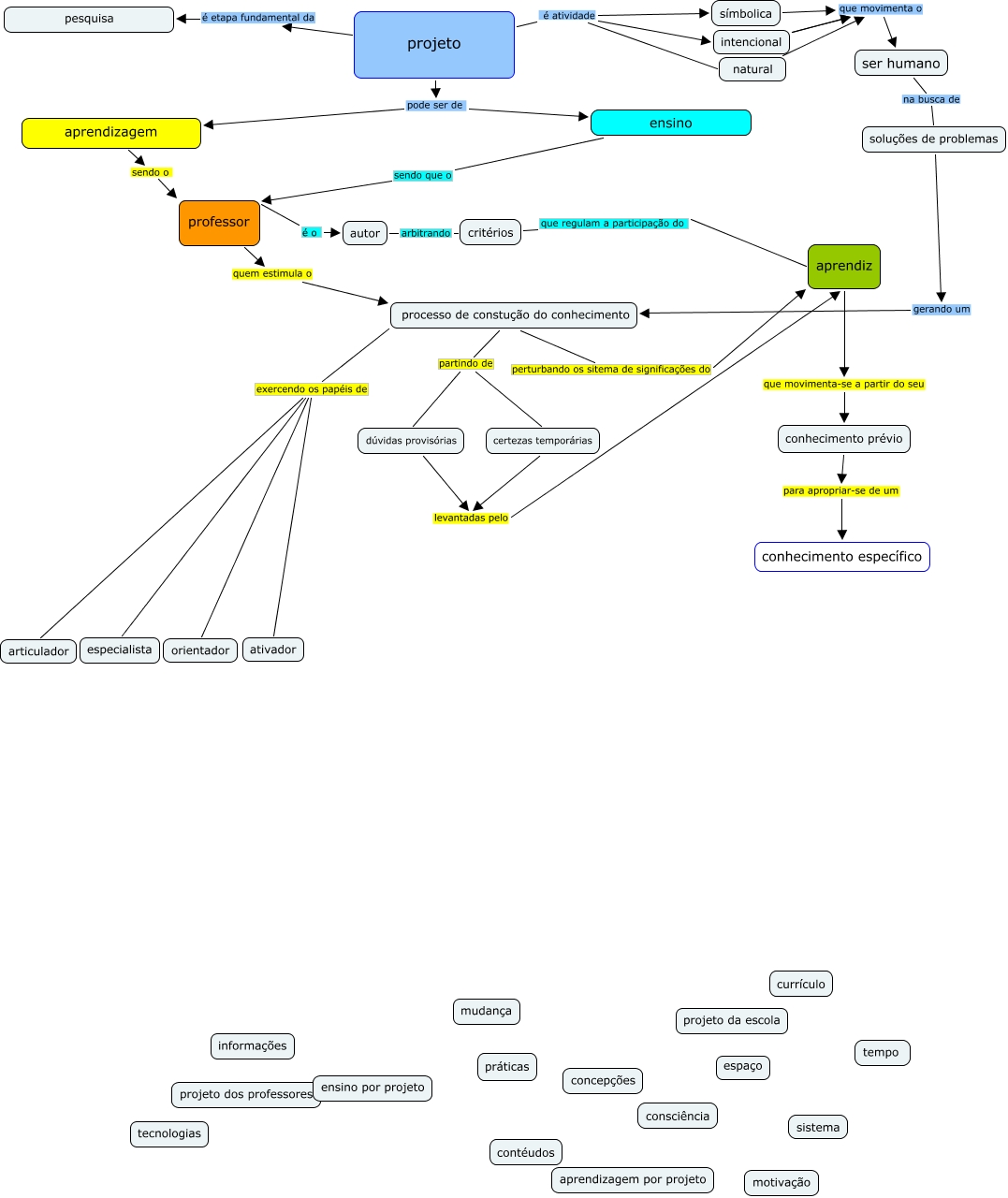
Esse mapa conceitual, produzido no IHMC CmapTools, tem a informação relacionada a: Rosmari_Geovana, processo de constução do conhecimento exercendo os papéis de articulador, projeto é atividade símbolica, ensino sendo que o professor, intencional que movimenta o ser humano, natural que movimenta o ser humano, processo de constução do conhecimento partindo de certezas temporárias, autor arbitrando critérios, projeto pode ser de aprendizagem, processo de constução do conhecimento partindo de dúvidas provisórias, ser humano na busca de soluções de problemas, processo de constução do conhecimento perturbando os sitema de significações do aprendiz, projeto é atividade intencional, processo de constução do conhecimento exercendo os papéis de especialista, dúvidas provisórias levantadas pelo aprendiz, processo de constução do conhecimento exercendo os papéis de orientador, conhecimento prévio para apropriar-se de um conhecimento específico, intencional que movimenta o ser humano, professor quem estimula o processo de constução do conhecimento, soluções de problemas gerando um processo de constução do conhecimento, processo de constução do conhecimento exercendo os papéis de ativador