Warning:
JavaScript is turned OFF. None of the links on this page will work until it is reactivated.
If you need help turning JavaScript On, click here.
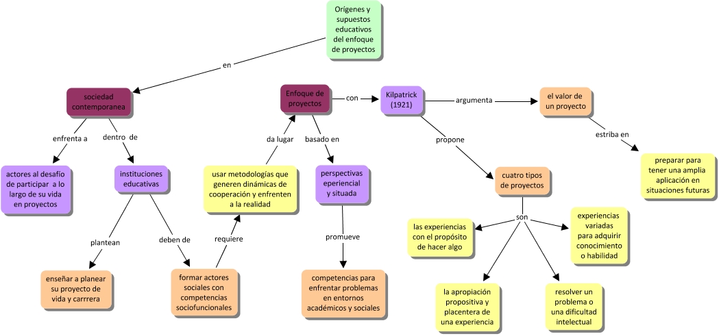
Este Cmap, tiene información relacionada con: ORÍGENES, Orígenes y supuestos educativos del enfoque de proyectos en sociedad contemporanea, cuatro tipos de proyectos son experiencias variadas para adquirir conocimiento o habilidad, instituciones educativas deben de formar actores sociales con competencias sociofuncionales, el valor de un proyecto estriba en preparar para tener una amplia aplicación en situaciones futuras, instituciones educativas plantean enseñar a planear su proyecto de vida y carrrera, usar metodologías que generen dinámicas de cooperación y enfrenten a la realidad da lugar Enfoque de proyectos, formar actores sociales con competencias sociofuncionales requiere usar metodologías que generen dinámicas de cooperación y enfrenten a la realidad, Enfoque de proyectos basado en perspectivas eperiencial y situada, cuatro tipos de proyectos son las experiencias con el propósito de hacer algo, perspectivas eperiencial y situada promueve competencias para enfrentar problemas en entornos académicos y sociales, sociedad contemporanea enfrenta a actores al desafío de participar a lo largo de su vida en proyectos, Kilpatrick (1921) argumenta el valor de un proyecto, sociedad contemporanea dentro de instituciones educativas, Enfoque de proyectos con Kilpatrick (1921), cuatro tipos de proyectos son resolver un problema o una dificultad intelectual, Kilpatrick (1921) propone cuatro tipos de proyectos, cuatro tipos de proyectos son la apropiación propositiva y placentera de una experiencia