Warning:
JavaScript is turned OFF. None of the links on this page will work until it is reactivated.
If you need help turning JavaScript On, click here.
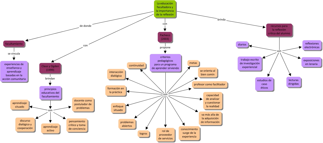
Este Cmap, tiene información relacionada con: EDUCACIÓN, recursos para la reflexión crítica del alumno son exposiciones en lenaria, principios educativos del facultamiento son aprendizaje situado, principios educativos del facultamiento son aprendizaje activo, criterios pedagógicos para un programa de aprender sirviendo son metas, La educación facultadora y la importancia de la reflexión de donde facultamiento, criterios pedagógicos para un programa de aprender sirviendo son rol de proveedor de servicios, La educación facultadora y la importancia de la reflexión con Pacheco (2003), principios educativos del facultamiento son docente como postulador de problemas, principios educativos del facultamiento son pensamiento crítico y toma de conciencia, recursos para la reflexión crítica del alumno son lecturas dirigidas, criterios pedagógicos para un programa de aprender sirviendo son problemas abiertos, criterios pedagógicos para un programa de aprender sirviendo son profesor como facilitador, criterios pedagógicos para un programa de aprender sirviendo son formación en la práctica, La educación facultadora y la importancia de la reflexión con Claus y Ogden (1999), criterios pedagógicos para un programa de aprender sirviendo son enfoque situado, recursos para la reflexión crítica del alumno son estudios de caso éticos, Claus y Ogden (1999) brindan principios educativos del facultamiento, facultamiento se vincula experiencias de enseñanza y aprendizaje basadas en la acción comunitaria, criterios pedagógicos para un programa de aprender sirviendo son conocimiento surge de la experiencia, principios educativos del facultamiento son discurso dialógico y cooperación