Warning:
JavaScript is turned OFF. None of the links on this page will work until it is reactivated.
If you need help turning JavaScript On, click here.
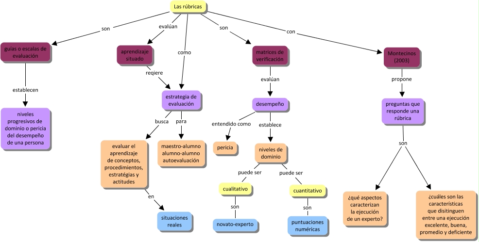
Este Cmap, tiene información relacionada con: RÚBRICAS, niveles de dominio puede ser cuantitativo, cualitativo son novato-experto, Las rúbricas como estrategia de evaluación, guías o escalas de evaluación establecen niveles progresivos de dominio o pericia del desempeño de una persona, Las rúbricas evalúan aprendizaje situado, preguntas que responde una rúbrica son ¿qué aspectos caracterizan la ejecución de un experto?, cuantitativo son puntuaciones numéricas, Las rúbricas con Montecinos (2003), evaluar el aprendizaje de conceptos, procedimientos, estratégias y actitudes en situaciones reales, estrategia de evaluación busca evaluar el aprendizaje de conceptos, procedimientos, estratégias y actitudes, estrategia de evaluación para maestro-alumno alumno-alumno autoevaluación, aprendizaje situado reqiere estrategia de evaluación, Las rúbricas son matrices de verificación, desempeño establece niveles de dominio, niveles de dominio puede ser cualitativo, Montecinos (2003) propone preguntas que responde una rúbrica, matrices de verificación evalúan desempeño, preguntas que responde una rúbrica son ¿cuáles son las características que disitinguen entre una ejecución excelente, buena, promedio y deficiente, desempeño entendido como pericia, Las rúbricas son guías o escalas de evaluación