Warning:
JavaScript is turned OFF. None of the links on this page will work until it is reactivated.
If you need help turning JavaScript On, click here.
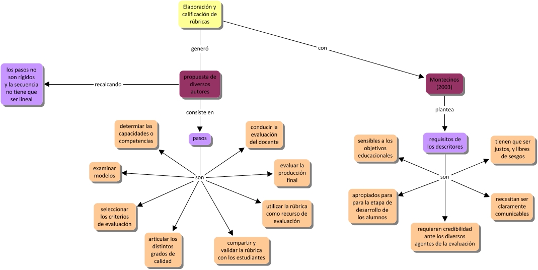
Este Cmap, tiene información relacionada con: ELABORACIÓN, requisitos de los descritores son apropiados para para la etapa de desarrollo de los alumnos, propuesta de diversos autores consiste en pasos, requisitos de los descritores son tienen que ser justos, y libres de sesgos, propuesta de diversos autores recalcando los pasos no son rígidos y la secuencia no tiene que ser lineal, Elaboración y calificación de rúbricas generó propuesta de diversos autores, pasos son compartir y validar la rúbrica con los estudiantes, pasos son utilizar la rúbrica como recurso de evaluación, pasos son conducir la evaluación del docente, requisitos de los descritores son requieren credibilidad ante los diversos agentes de la evaluación, Montecinos (2003) plantea requisitos de los descritores, pasos son articular los distintos grados de calidad, pasos son examinar modelos, requisitos de los descritores son sensibles a los objetivos educacionales, pasos son evaluar la producción final, pasos son determiar las capacidades o competencias, Elaboración y calificación de rúbricas con Montecinos (2003), pasos son seleccionar los criterios de evaluación, requisitos de los descritores son necesitan ser claramente comunicables