Warning:
JavaScript is turned OFF. None of the links on this page will work until it is reactivated.
If you need help turning JavaScript On, click here.
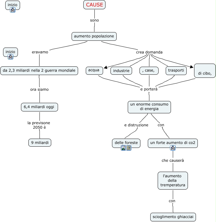
Questa Cmap, creata con IHMC CmapTools, contiene informazioni relative a: cause, un enorme consumo di energia e distruzione delle foreste, l'aumento della tremperatura con scioglimento ghiacciai, aumento popolazione crea domanda trasporti, , case, e porterà un enorme consumo di energia, 6,4 miliardi oggi la previsone 2050 è 9 miliardi, di cibo, e porterà un enorme consumo di energia, trasporti e porterà un enorme consumo di energia, aumento popolazione crea domanda acqua, aumento popolazione eravamo da 2,3 miliardi nella 2 guerra mondiale, un enorme consumo di energia con un forte aumento di co2, aumento popolazione crea domanda di cibo,, da 2,3 miliardi nella 2 guerra mondiale ora siamo 6,4 miliardi oggi, acqua e porterà un enorme consumo di energia, industrie e porterà un enorme consumo di energia, CAUSE sono aumento popolazione, un forte aumento di co2 che causerà l'aumento della tremperatura, aumento popolazione crea domanda , case,, aumento popolazione crea domanda industrie