Warning:
JavaScript is turned OFF. None of the links on this page will work until it is reactivated.
If you need help turning JavaScript On, click here.
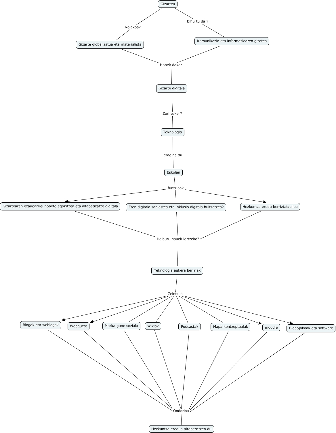
This Concept Map has information related to: aimar, Gizarte globalizatua eta materialista Honek dakar Gizarte digitala, Teknologia aukera berrriak Zeintzuk Marka gune soziala, Wikiak Ondorioa Hezkuntza eredua aireberritzen du, Webquest Ondorioa Hezkuntza eredua aireberritzen du, Gizarte digitala Zeri esker? Teknologia, Teknologia aukera berrriak Zeintzuk Wikiak, Teknologia aukera berrriak Zeintzuk Podcastak, Podcastak Ondorioa Hezkuntza eredua aireberritzen du, Eskolan funtzioak Eten digitala sahiestea eta inklusio digitala bultzatzea?, Gizartearen ezaugarriei hobeto egokitzea eta alfabetizatze digitala Helburu hauek lortzeko? Teknologia aukera berrriak