Warning:
JavaScript is turned OFF. None of the links on this page will work until it is reactivated.
If you need help turning JavaScript On, click here.
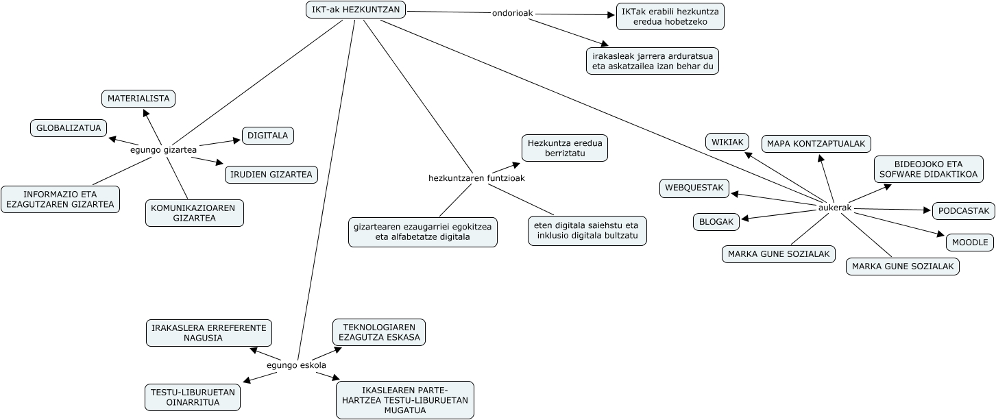
This Concept Map, created with IHMC CmapTools, has information related to: ander ezenarro, IKT-ak HEZKUNTZAN egungo gizartea GLOBALIZATUA, IKT-ak HEZKUNTZAN aukerak BIDEOJOKO ETA SOFWARE DIDAKTIKOA, IKT-ak HEZKUNTZAN egungo eskola TEKNOLOGIAREN EZAGUTZA ESKASA, IKT-ak HEZKUNTZAN aukerak MARKA GUNE SOZIALAK, IKT-ak HEZKUNTZAN egungo gizartea IRUDIEN GIZARTEA, IKT-ak HEZKUNTZAN egungo eskola TESTU-LIBURUETAN OINARRITUA, IKT-ak HEZKUNTZAN aukerak PODCASTAK, IKT-ak HEZKUNTZAN egungo gizartea DIGITALA, IKT-ak HEZKUNTZAN aukerak WIKIAK, IKT-ak HEZKUNTZAN aukerak MAPA KONTZAPTUALAK, IKT-ak HEZKUNTZAN ondorioak IKTak erabili hezkuntza eredua hobetzeko, IKT-ak HEZKUNTZAN egungo gizartea INFORMAZIO ETA EZAGUTZAREN GIZARTEA, IKT-ak HEZKUNTZAN aukerak WEBQUESTAK, IKT-ak HEZKUNTZAN hezkuntzaren funtzioak eten digitala saiehstu eta inklusio digitala bultzatu, IKT-ak HEZKUNTZAN egungo eskola IKASLEAREN PARTE- HARTZEA TESTU-LIBURUETAN MUGATUA, IKT-ak HEZKUNTZAN egungo gizartea KOMUNIKAZIOAREN GIZARTEA, IKT-ak HEZKUNTZAN aukerak MARKA GUNE SOZIALAK, IKT-ak HEZKUNTZAN egungo gizartea MATERIALISTA, IKT-ak HEZKUNTZAN hezkuntzaren funtzioak gizartearen ezaugarriei egokitzea eta alfabetatze digitala, IKT-ak HEZKUNTZAN aukerak MOODLE