Warning:
JavaScript is turned OFF. None of the links on this page will work until it is reactivated.
If you need help turning JavaScript On, click here.
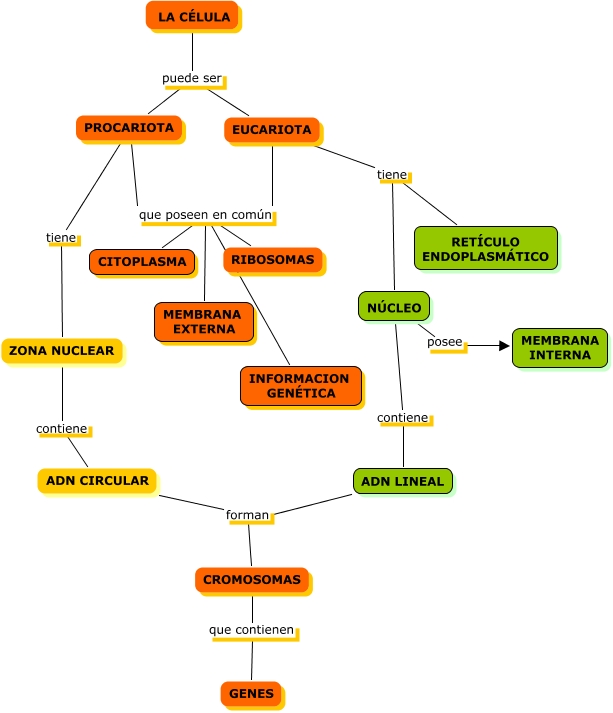
Este mapa conceptual tiene información relacionada a: LA CÉLULA Y EL AMBIENTE, EUCARIOTA que poseen en común INFORMACION GENÉTICA, ADN CIRCULAR forman CROMOSOMAS, PROCARIOTA que poseen en común INFORMACION GENÉTICA, PROCARIOTA que poseen en común RIBOSOMAS, ADN LINEAL forman CROMOSOMAS, EUCARIOTA que poseen en común MEMBRANA EXTERNA, NÚCLEO posee MEMBRANA INTERNA, ZONA NUCLEAR contiene ADN CIRCULAR, LA CÉLULA puede ser PROCARIOTA, LA CÉLULA puede ser EUCARIOTA