Warning:
JavaScript is turned OFF. None of the links on this page will work until it is reactivated.
If you need help turning JavaScript On, click here.
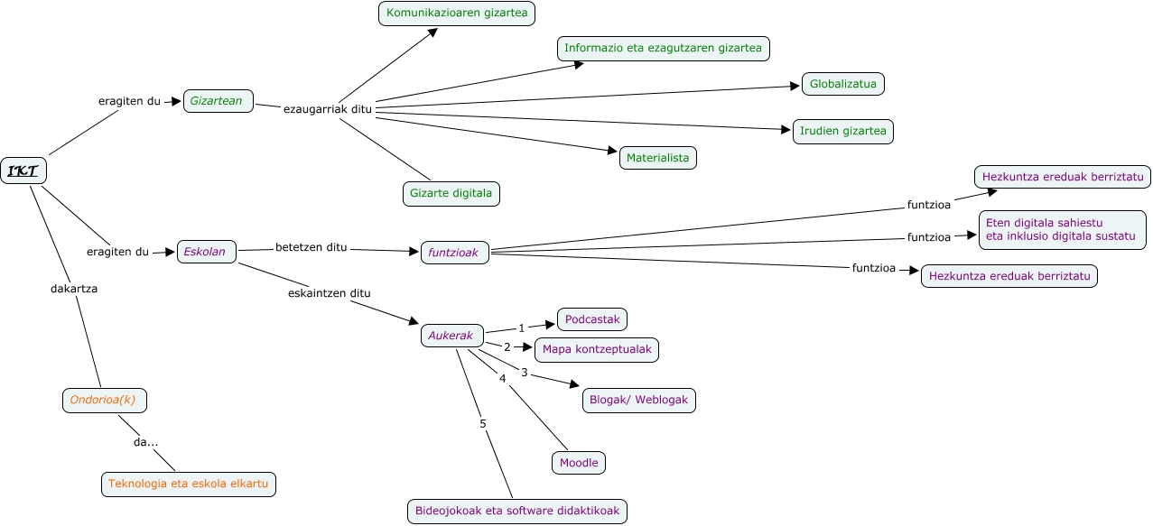
This Concept Map, created with IHMC CmapTools, has information related to: Aitor Astorkia (IKTen gaineko artikuluaren mapa kontzeptuala), Aukerak 3 Blogak/ Weblogak, Gizartean ezaugarriak ditu Globalizatua, funtzioak funtzioa Hezkuntza ereduak berriztatu, Aukerak 4 Moodle, Eskolan eskaintzen ditu Aukerak, funtzioak funtzioa Hezkuntza ereduak berriztatu, IKT eragiten du Gizartean, Ondorioa(k) da... Teknologia eta eskola elkartu, Gizartean ezaugarriak ditu Komunikazioaren gizartea, IKT eragiten du Eskolan, IKT dakartza Ondorioa(k), Aukerak 5 Bideojokoak eta software didaktikoak, funtzioak funtzioa Eten digitala sahiestu eta inklusio digitala sustatu, Gizartean ezaugarriak ditu Irudien gizartea, Gizartean ezaugarriak ditu Informazio eta ezagutzaren gizartea, Aukerak 2 Mapa kontzeptualak, Aukerak 1 Podcastak, Gizartean ezaugarriak ditu Gizarte digitala, Gizartean ezaugarriak ditu Materialista, Eskolan betetzen ditu funtzioak