Warning:
JavaScript is turned OFF. None of the links on this page will work until it is reactivated.
If you need help turning JavaScript On, click here.
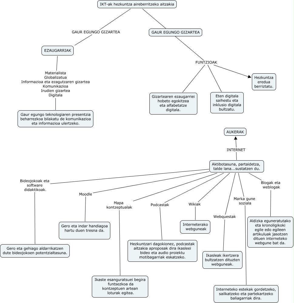
This Concept Map has information related to: Lorea Izaguirre, IKT-ak hezkuntza aireberritzeko aitzakia FUNTZIOAK Hezkuntza eredua berriztatu., EZAUGARRIAK Materialista Globalizatua Informazioa eta ezagutzaren gizartea Komunikazioa Irudien gizartea Digitala Gaur egungo teknologiaren presentzia beharrezkoa bilakatu de komunikazioa eta informazioa ulertzeko., IKT-ak hezkuntza aireberritzeko aitzakia GAUR EGUNGO GIZARTEA EZAUGARRIAK, Aktibotasuna, partaidetza, talde lana...sustatzen du. Moodle Gero eta indar handiagoa hartu duen tresna da., Aktibotasuna, partaidetza, talde lana...sustatzen du. Marka gune soziala Interneteko estekak gordetzeko, sailkatzeko eta partekartzeko baliagarriak dira., Aktibotasuna, partaidetza, talde lana...sustatzen du. Webquestak Ikasleak ikertzera bultzatzen dituzten webguneak., Aktibotasuna, partaidetza, talde lana...sustatzen du. Blogak eta weblogak Aldizka eguneratutako eta kronoligikoki egile edo egileen artikuluak jasotzen dituen interneteko webgune bat da., Aktibotasuna, partaidetza, talde lana...sustatzen du. INTERNET AUKERAK, Aktibotasuna, partaidetza, talde lana...sustatzen du. Bideojokoak eta software didaktikoak. Gero eta gehiago aldarrikatzen dute bideojokoen potentzialtasuna., Aktibotasuna, partaidetza, talde lana...sustatzen du. Mapa kontzeptualak Ikaste esanguratsuei begira funtsezkoa da kontzeptuen artean loturak egitea.