Warning:
JavaScript is turned OFF. None of the links on this page will work until it is reactivated.
If you need help turning JavaScript On, click here.
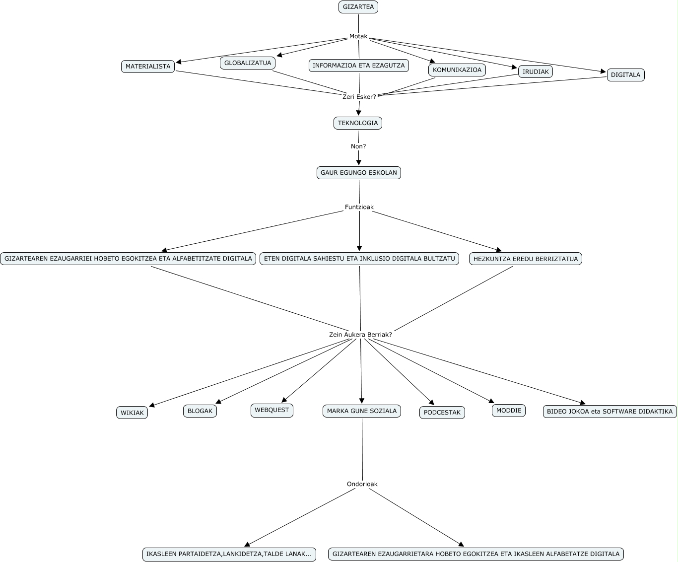
This Concept Map has information related to: iker romero, HEZKUNTZA EREDU BERRIZTATUA Zein Aukera Berriak? MODDIE, GIZARTEAREN EZAUGARRIEI HOBETO EGOKITZEA ETA ALFABETITZATE DIGITALA Zein Aukera Berriak? MODDIE, GIZARTEA Motak IRUDIAK, HEZKUNTZA EREDU BERRIZTATUA Zein Aukera Berriak? PODCESTAK, GIZARTEAREN EZAUGARRIEI HOBETO EGOKITZEA ETA ALFABETITZATE DIGITALA Zein Aukera Berriak? MARKA GUNE SOZIALA, GIZARTEA Motak GLOBALIZATUA, KOMUNIKAZIOA Zeri Esker? TEKNOLOGIA, GIZARTEA Motak INFORMAZIOA ETA EZAGUTZA, MARKA GUNE SOZIALA Ondorioak GIZARTEAREN EZAUGARRIETARA HOBETO EGOKITZEA ETA IKASLEEN ALFABETATZE DIGITALA, GIZARTEAREN EZAUGARRIEI HOBETO EGOKITZEA ETA ALFABETITZATE DIGITALA Zein Aukera Berriak? BLOGAK