Warning:
JavaScript is turned OFF. None of the links on this page will work until it is reactivated.
If you need help turning JavaScript On, click here.
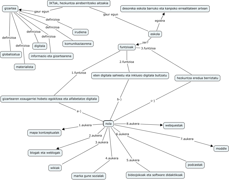
This Concept Map, created with IHMC CmapTools, has information related to: NB,MN, IKTak, hezkuntza aireberritzeko aitzakia gaur egun gizartea, nola 2.aukera blogak eta weblogak, nola 1.aukera mapa kontzeptualak, funtzioak 3.funtzioa hezkuntza eredua berriztatu, nola 8.aukera webquestak, eskola zer? funtzioak, gizartea definizioa informazio eta gizartearena, gizartearen ezaugarriei hobeto egokitzea eta alfabetatze digitala a-) nola, eten digitala sahiestu eta inklusio digitala bultzatu b-) ????, IKTak, hezkuntza aireberritzeko aitzakia gaur egun eskola, nola 3.aukera wikiak, nola 6.aukera podcastak, gizartea definizioa komunikaziaorena, gizartea definizioa globalizatua, funtzioak 2.funtzioa eten digitala sahiestu eta inklusio digitala bultzatu, hezkuntza eredua berriztatu c-) nola, gizartea definizioa irudiena, gizartea definizioa digitala, eskola egoera desoreka eskola barruko eta kanpoko errealitateen artean, funtzioak 1.funtzioa gizartearen ezaugarriei hobeto egokitzea eta alfabetatze digitala