Warning:
JavaScript is turned OFF. None of the links on this page will work until it is reactivated.
If you need help turning JavaScript On, click here.
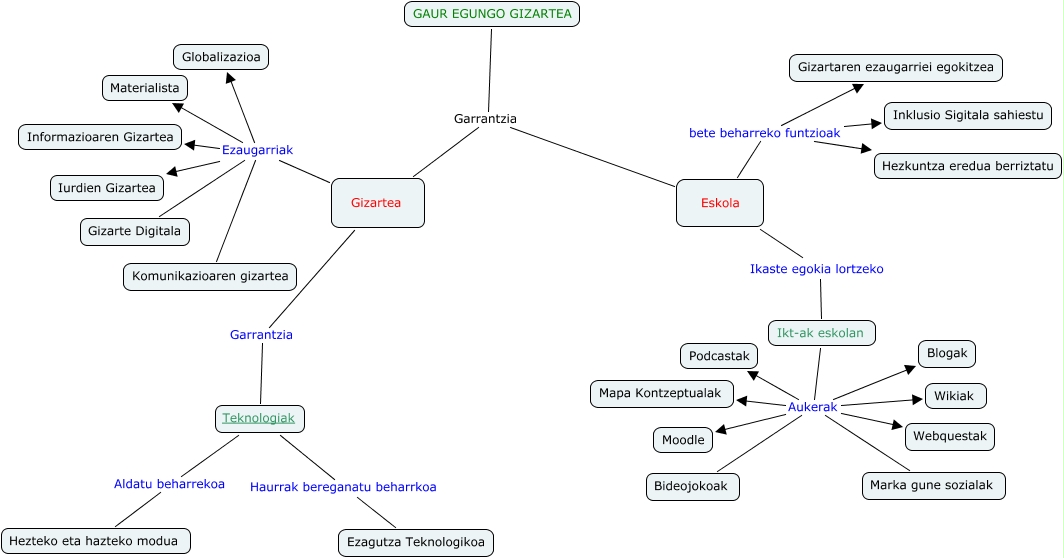
Este Cmap, tiene información relacionada con: Maite mapa, Ikt-ak eskolan Aukerak Blogak, Gizartea Ezaugarriak Komunikazioaren gizartea, Gizartea Ezaugarriak Informazioaren Gizartea, Ikt-ak eskolan Aukerak Marka gune sozialak, Ikt-ak eskolan Aukerak Wikiak, Teknologiak Haurrak bereganatu beharrkoa Ezagutza Teknologikoa, Gizartea Ezaugarriak Globalizazioa, Ikt-ak eskolan Aukerak Moodle, Ikt-ak eskolan Aukerak Podcastak, GAUR EGUNGO GIZARTEA Garrantzia Eskola, Gizartea Garrantzia Teknologiak, Gizartea Ezaugarriak Gizarte Digitala, Ikt-ak eskolan Aukerak Webquestak, Gizartea Ezaugarriak Iurdien Gizartea, Eskola Ikaste egokia lortzeko Ikt-ak eskolan, Eskola bete beharreko funtzioak Gizartaren ezaugarriei egokitzea, Ikt-ak eskolan Aukerak Bideojokoak, Teknologiak Aldatu beharrekoa Hezteko eta hazteko modua, Eskola bete beharreko funtzioak Hezkuntza eredua berriztatu, Eskola bete beharreko funtzioak Inklusio Sigitala sahiestu