Warning:
JavaScript is turned OFF. None of the links on this page will work until it is reactivated.
If you need help turning JavaScript On, click here.
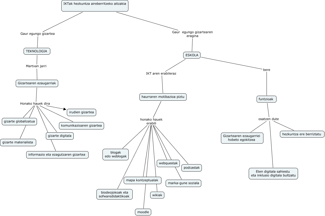
This Concept Map has information related to: IONE GOIKOLEA, IKTak hezkuntza aireberritzeko aitzakia Gaur egungo gizartea TEKNOLOGIA, IKTak hezkuntza aireberritzeko aitzakia Gaur egungo gizartearen eragina ESKOLA, haurraren motibazioa piztu honako hauek erabili webquestak, haurraren motibazioa piztu honako hauek erabili wikiak, haurraren motibazioa piztu honako hauek erabili marka-gune soziala, Gizartearen ezaugarriak Honako hauek dira informazio eta ezagutzaren gizartea, Gizartearen ezaugarriak Honako hauek dira gizarte digitala, Gizartearen ezaugarriak Honako hauek dira komunikazioaren gizartea, Gizartearen ezaugarriak Honako hauek dira irudien gizartea, TEKNOLOGIA Martxan jarri Gizartearen ezaugarriak