Warning:
JavaScript is turned OFF. None of the links on this page will work until it is reactivated.
If you need help turning JavaScript On, click here.
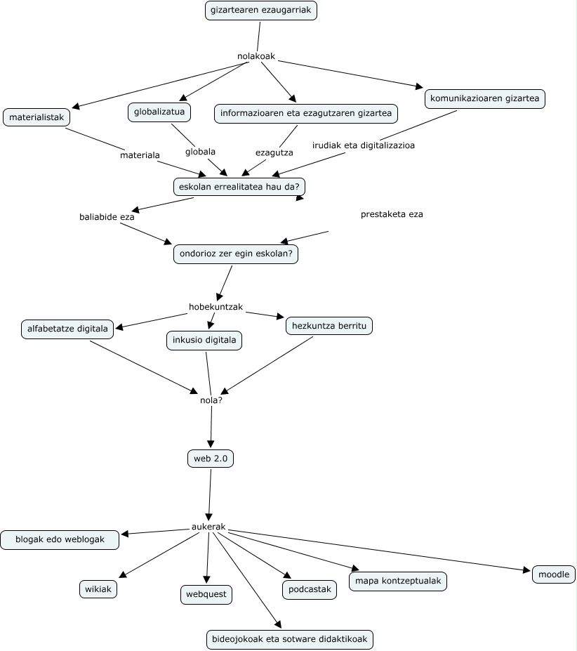
This Concept Map has information related to: jon urdinetaren mapa, komunikazioaren gizartea irudiak eta digitalizazioa eskolan errealitatea hau da?, inkusio digitala nola? web 2.0, hezkuntza berritu nola? web 2.0, web 2.0 aukerak podcastak, gizartearen ezaugarriak nolakoak informazioaren eta ezagutzaren gizartea, gizartearen ezaugarriak nolakoak komunikazioaren gizartea, web 2.0 aukerak wikiak, web 2.0 aukerak webquest, ondorioz zer egin eskolan? hobekuntzak hezkuntza berritu, materialistak materiala eskolan errealitatea hau da?