WARNING:
JavaScript is turned OFF. None of the links on this concept map will
work until it is reactivated.
If you need help turning JavaScript On, click here.
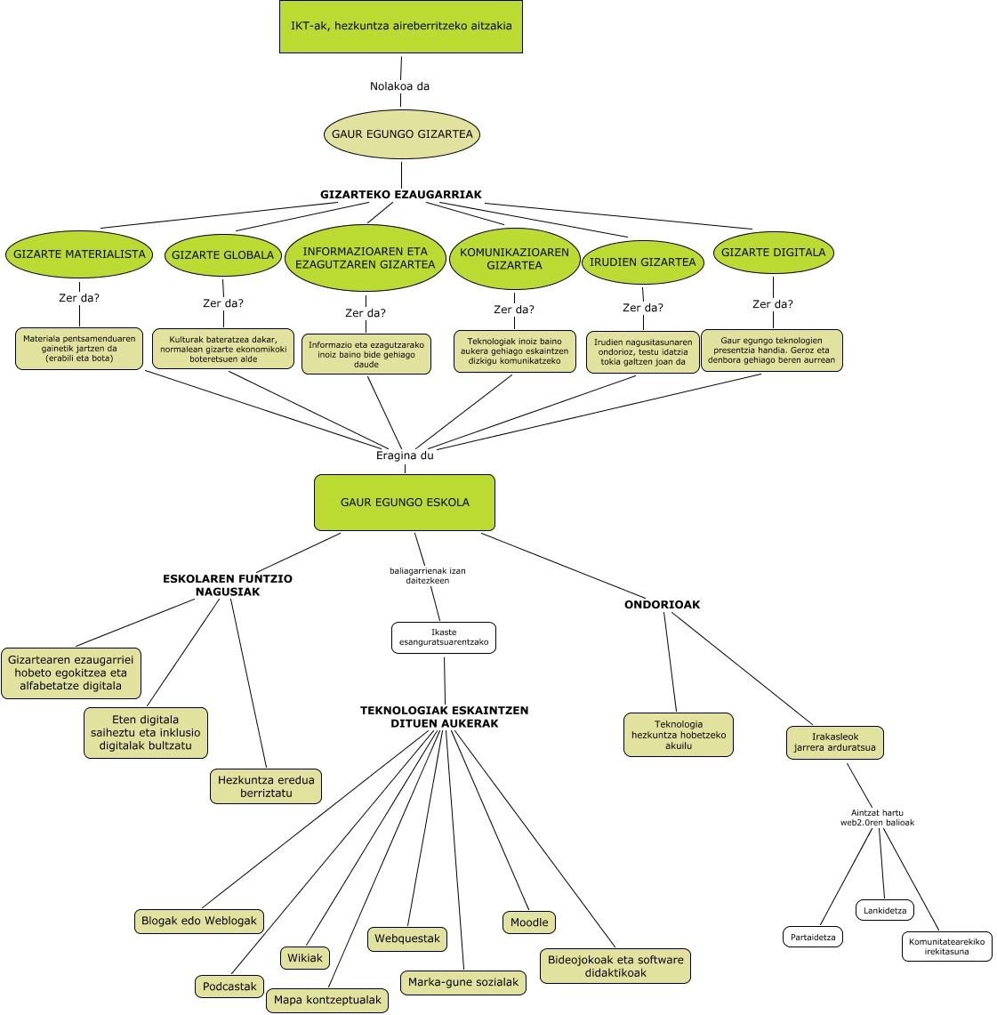
Este Cmap, tiene información relacionada con: Jon Mendizabal, GIZARTE GLOBALA Zer da? Kulturak bateratzea dakar, normalean gizarte ekonomikoki boteretsuen alde, Teknologiak inoiz baino aukera gehiago eskaintzen dizkigu komunikatzeko Eragina du GAUR EGUNGO ESKOLA, Kulturak bateratzea dakar, normalean gizarte ekonomikoki boteretsuen alde Eragina du GAUR EGUNGO ESKOLA, GIZARTE DIGITALA GIZARTEKO EZAUGARRIAK INFORMAZIOAREN ETA EZAGUTZAREN GIZARTEA, Ikaste esanguratsuarentzako TEKNOLOGIAK ESKAINTZEN DITUEN AUKERAK Webquestak, KOMUNIKAZIOAREN GIZARTEA GIZARTEKO EZAUGARRIAK INFORMAZIOAREN ETA EZAGUTZAREN GIZARTEA, GAUR EGUNGO ESKOLA ESKOLAREN FUNTZIO NAGUSIAK Eten digitala saiheztu eta inklusio digitalak bultzatu, Ikaste esanguratsuarentzako TEKNOLOGIAK ESKAINTZEN DITUEN AUKERAK Podcastak, IRUDIEN GIZARTEA GIZARTEKO EZAUGARRIAK INFORMAZIOAREN ETA EZAGUTZAREN GIZARTEA, Ikaste esanguratsuarentzako TEKNOLOGIAK ESKAINTZEN DITUEN AUKERAK Mapa kontzeptualak, Irakasleok jarrera arduratsua Aintzat hartu web2.0ren balioak Lankidetza, GAUR EGUNGO ESKOLA ONDORIOAK Irakasleok jarrera arduratsua, GIZARTE GLOBALA GIZARTEKO EZAUGARRIAK INFORMAZIOAREN ETA EZAGUTZAREN GIZARTEA, Ikaste esanguratsuarentzako TEKNOLOGIAK ESKAINTZEN DITUEN AUKERAK Moodle, INFORMAZIOAREN ETA EZAGUTZAREN GIZARTEA Zer da? Informazio eta ezagutzarako inoiz baino bide gehiago daude, GIZARTE MATERIALISTA Zer da? Materiala pentsamenduaren gainetik jartzen da (erabili eta bota), GAUR EGUNGO ESKOLA ONDORIOAK Teknologia hezkuntza hobetzeko akuilu, IRUDIEN GIZARTEA Zer da? Irudien nagusitasunaren ondorioz, testu idatzia tokia galtzen joan da, Irudien nagusitasunaren ondorioz, testu idatzia tokia galtzen joan da Eragina du GAUR EGUNGO ESKOLA, KOMUNIKAZIOAREN GIZARTEA Zer da? Teknologiak inoiz baino aukera gehiago eskaintzen dizkigu komunikatzeko