Warning:
JavaScript is turned OFF. None of the links on this page will work until it is reactivated.
If you need help turning JavaScript On, click here.
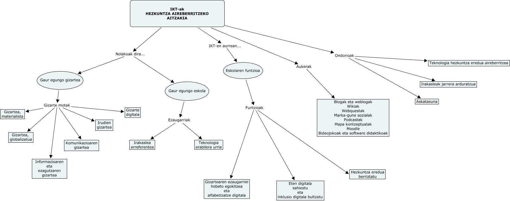
This Concept Map has information related to: IBAI OIARZABAL ARANO, Gaur egungo gizartea Gizarte motak Gizarte digitala, Gaur egungo eskola Ezaugarriak Irakaslea erreferentea, IKT-ak HEZKUNTZA AIREBERRITZEKO AITZAKIA IKT-en aurrean... Eskolaren funtzioa, Eskolaren funtzioa Funtzioak Gizartearen ezaugarriei hobeto egokitzea eta alfabetizatze digitala, Gaur egungo eskola Ezaugarriak Teknologia erabilera urria, IKT-ak HEZKUNTZA AIREBERRITZEKO AITZAKIA Nolakoak dira... Gaur egungo gizartea, Gaur egungo gizartea Gizarte motak Irudien gizartea, Gaur egungo gizartea Gizarte motak Informazioaren eta ezagutzaren gizartea, IKT-ak HEZKUNTZA AIREBERRITZEKO AITZAKIA Ondorioak Teknologia hezkuntza eredua aireberritzea, Gaur egungo gizartea Gizarte motak Gizartea, materialista