WARNING:
JavaScript is turned OFF. None of the links on this concept map will
work until it is reactivated.
If you need help turning JavaScript On, click here.
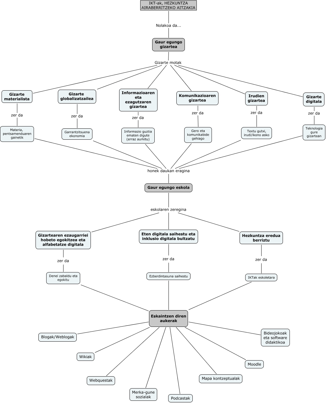
Este Cmap, tiene información relacionada con: Iñaki Pierola, Gizarte digitala Gizarte motak Informazioaren eta ezagutzaren gizartea, Gizarte digitala Gizarte motak Gizarte globalizatzailea, Ezberdintasuna saihestu Eskaintzen diren aukerak Mapa kontzeptualak, Gizarte digitala Gizarte motak Komunikazioaren gizartea, Gaur egungo gizartea Gizarte motak Irudien gizartea, Blogak/Weblogak Eskaintzen diren aukerak Webquestak, Gizarte materialista Gizarte motak Komunikazioaren gizartea, Ezberdintasuna saihestu Eskaintzen diren aukerak Moodle, IKTak eskoletara Eskaintzen diren aukerak Wikiak, Ezberdintasuna saihestu Eskaintzen diren aukerak Merka-gune sozialak, Gaur egungo gizartea Gizarte motak Komunikazioaren gizartea, Gizartearen ezaugarriei hobeto egokitzea eta alfabetatze digitala eskolaren zeregina Eten digitala saihestu eta inklusio digitala bultzatu, Teknologia gure gizartean honek daukan eragina Gaur egungo eskola, Blogak/Weblogak Eskaintzen diren aukerak Moodle, Gizarte materialista Gizarte motak Gizarte globalizatzailea, Eten digitala saihestu eta inklusio digitala bultzatu zer da Ezberdintasuna saihestu, Denei zabaldu eta egokitu Eskaintzen diren aukerak Merka-gune sozialak, Bideojokoak eta software didaktikoa Eskaintzen diren aukerak Mapa kontzeptualak, Komunikazioaren gizartea zer da Gero eta komunikabide gehiago, Informazio guztia ematen digute (erraz aurkitu) honek daukan eragina Gaur egungo eskola