Warning:
JavaScript is turned OFF. None of the links on this page will work until it is reactivated.
If you need help turning JavaScript On, click here.
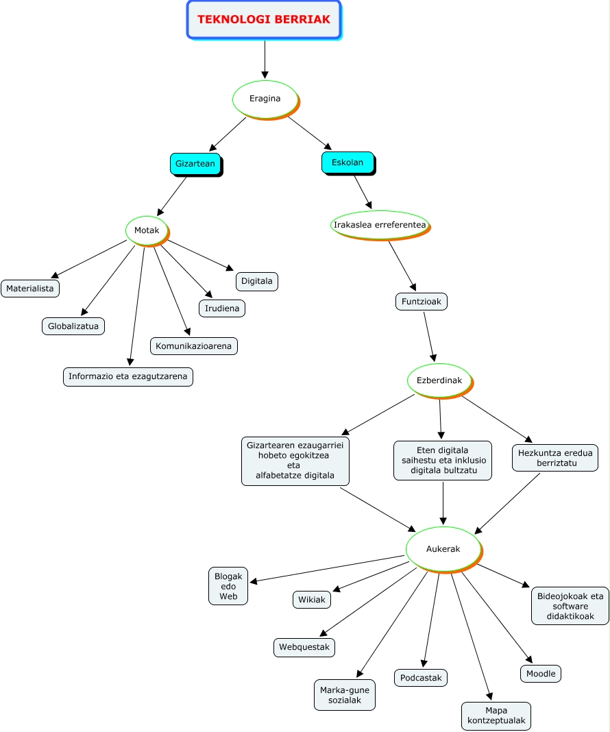
This Concept Map has information related to: Joel Ruiz, Eten digitala saihestu eta inklusio digitala bultzatu Aukerak Podcastak, Eten digitala saihestu eta inklusio digitala bultzatu Aukerak Marka-gune sozialak, Hezkuntza eredua berriztatu Aukerak Wikiak, Funtzioak Ezberdinak Hezkuntza eredua berriztatu, Gizartearen ezaugarriei hobeto egokitzea eta alfabetatze digitala Aukerak Wikiak, Eten digitala saihestu eta inklusio digitala bultzatu Aukerak Moodle, Gizartean Motak Digitala, Gizartean Motak Informazio eta ezagutzarena, Eten digitala saihestu eta inklusio digitala bultzatu Aukerak Mapa kontzeptualak, Eten digitala saihestu eta inklusio digitala bultzatu Aukerak Bideojokoak eta software didaktikoak