Warning:
JavaScript is turned OFF. None of the links on this page will work until it is reactivated.
If you need help turning JavaScript On, click here.
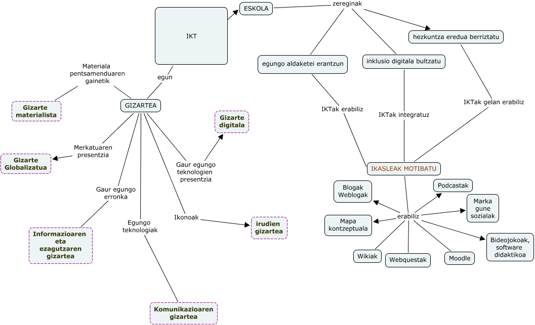
This Concept Map, created with IHMC CmapTools, has information related to: Erika Lujambio, GIZARTEA Ikonoak irudien gizartea, IKASLEAK MOTIBATU erabiliz Webquestak, GIZARTEA Gaur egungo erronka Informazioaren eta ezagutzaren gizartea, IKASLEAK MOTIBATU erabiliz Wikiak, IKT egun GIZARTEA, GIZARTEA Gaur egungo teknologien presentzia Gizarte digitala, IKASLEAK MOTIBATU erabiliz Podcastak, hezkuntza eredua berriztatu IKTak gelan erabiliz IKASLEAK MOTIBATU, GIZARTEA Materiala pentsamenduaren gainetik Gizarte materialista, IKASLEAK MOTIBATU erabiliz Moodle, ESKOLA zereginak egungo aldaketei erantzun, ESKOLA zereginak inklusio digitala bultzatu, IKASLEAK MOTIBATU erabiliz Bideojokoak, software didaktikoa, inklusio digitala bultzatu IKTak integratuz IKASLEAK MOTIBATU, GIZARTEA Egungo teknologiak Komunikazioaren gizartea, GIZARTEA Merkatuaren presentzia Gizarte Globalizatua, IKASLEAK MOTIBATU erabiliz Marka gune sozialak, IKASLEAK MOTIBATU erabiliz Mapa kontzeptuala, IKASLEAK MOTIBATU erabiliz Blogak Weblogak, IKT ???? ESKOLA